欢迎访问东莞市辰翊电子有限公司
在线咨询
服务热线
13728300615
首页
公司介绍
在线商城
公司新闻
荣誉资质
联系方式
联系方式
友情链接
HOT
热门搜索:
在线商城
公司新闻
荣誉资质
友情链接
在线商城
CATEGORY
公司简介
荣誉资质
服务热线
13728300615
全新罗德与施瓦茨RS FSW26 信号和频谱分析仪:2 Hz ~ 26.5 GHz
所在地区
上海
最后更新
2026-02-07
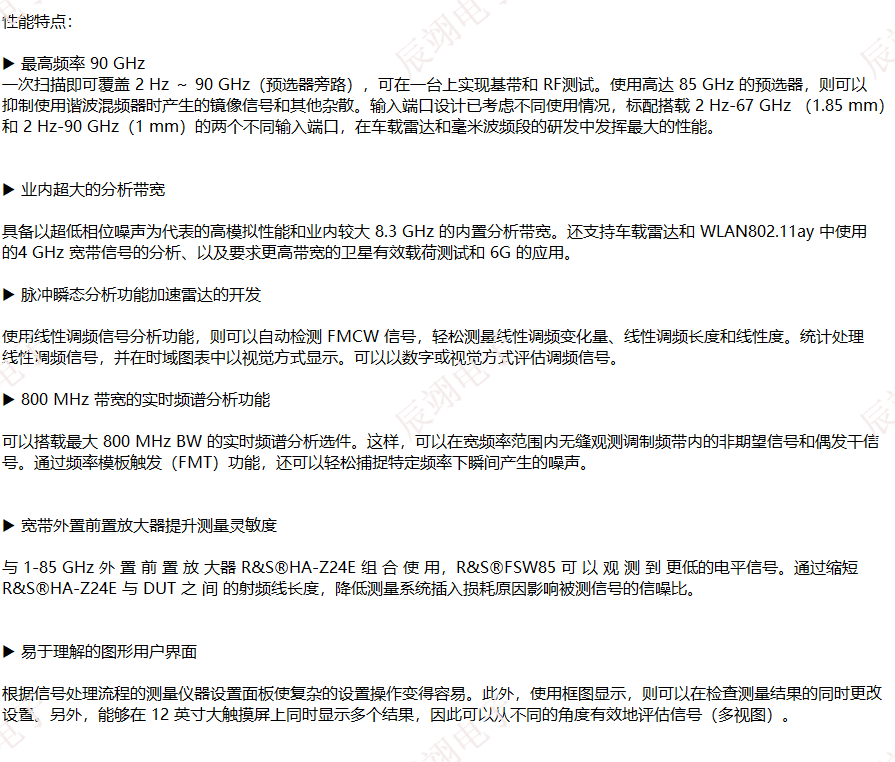
详细信息
相关推荐
全新罗德与施瓦茨RS FSW26 信号和频谱分析仪:2 Hz ~ 26.5 GHz
全新罗德与施瓦茨RS FPS13信号和频谱分析仪:10Hz ~ 13.6GHz
中电科思仪4957B 射频微波综合测试仪 仪器认证 升级 仪器报废处理
13728300615