欢迎访问上海精测电子有限公司
在线咨询
服务热线
18368185654
首页
公司介绍
在线商城
公司新闻
荣誉资质
联系方式
联系方式
友情链接
HOT
热门搜索:
在线商城
公司新闻
荣誉资质
友情链接
在线商城
CATEGORY
公司简介
荣誉资质
服务热线
18368185654
数字示波器 带宽500MHZ 通道4 实验室 MXR054A MXR058A 全新正品 是德
所在地区
北京
最后更新
2026-02-07
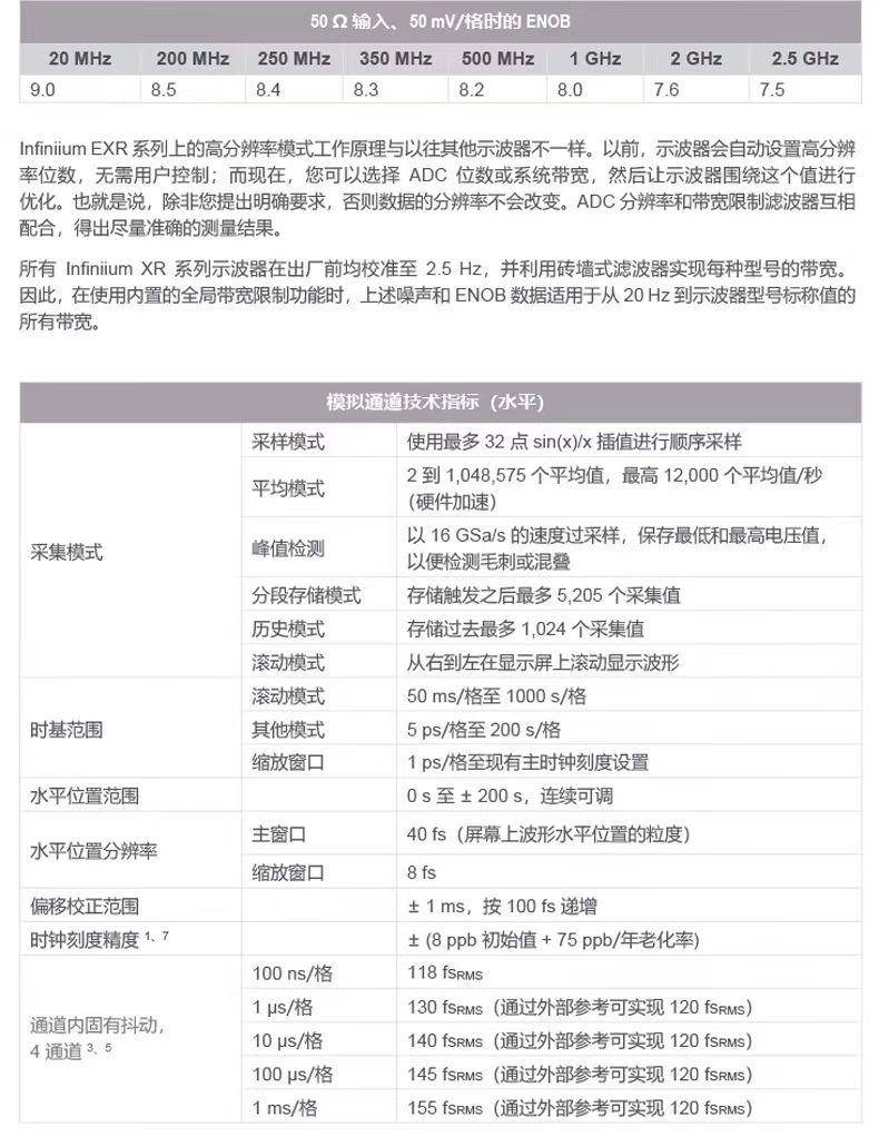
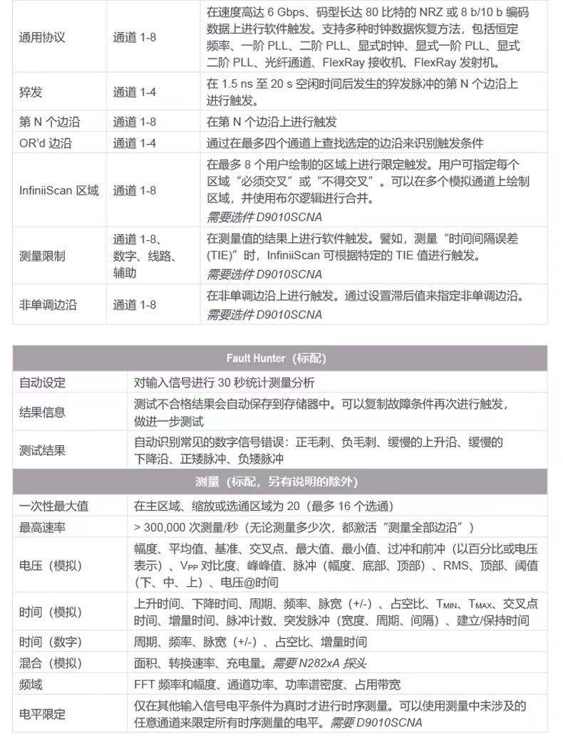
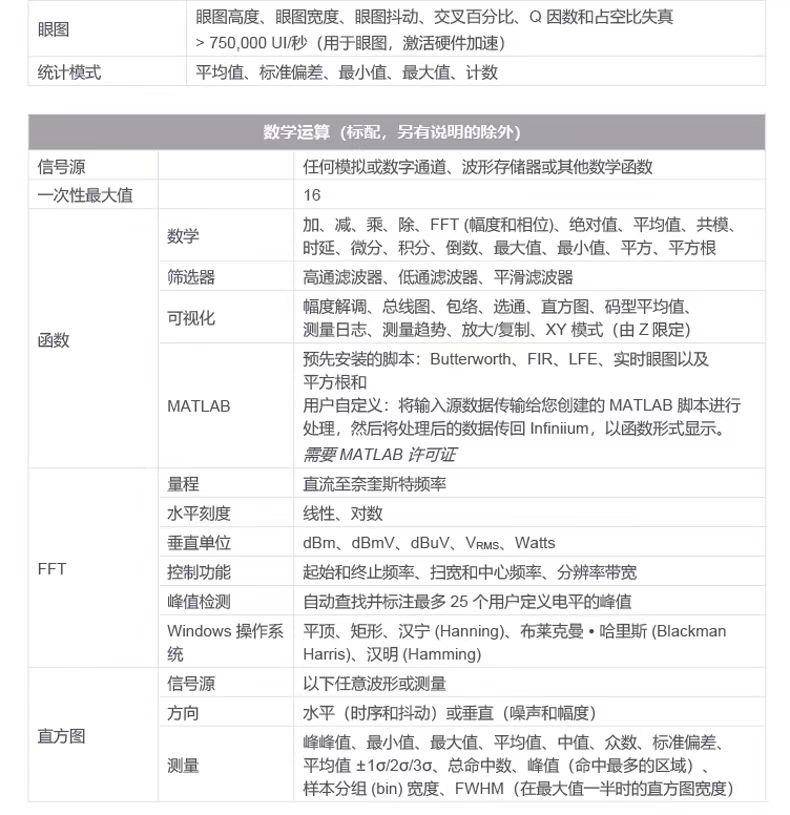
详细信息
相关推荐
数字示波器 带宽500MHZ 通道4 实验室 MXR054A MXR058A 全新正品 是德
精测电子 频谱分析仪 3GHz 频段 高精度信号检测 射频通信测试 支持定制
是德科技33509B/33510B/33511B任意函数波形信号发生器安捷伦正品
Keysight是德N5222BT微波网络分析仪N5225BT PNA网络分析仪器
18368185654