您好,欢迎来到花生壳b2b外贸网信息发布平台!
18951535724
  •  
     

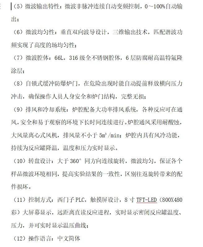
    德瑞克仪器DRK-WB6高通量智能微波消解仪食品环境疾控加快消解

    价格 5.00对比
    发货 山东济南市
    运费 包邮
    销量 暂无
    评价 已有 0 条评价
    人气 已有 14 人关注
    数量
    +-
    库存10000
     
    联系方式
    加关注0

    山东德瑞克仪器股份有限公司

    企业会员第1年
    资料未认证
    保证金未缴纳








    公司介绍
    公司名称
    山东德瑞克仪器股份有限公司
    统一社会信用代码
    成立日期
    2004
    企业类型
    企业单位
    注册资本
    1300万(元)
    联系方式
    15668316258
    注册地址
    山东省济南市天桥区时代总部基地二区-5号楼5楼
    经营范围
    一般项目,软件开发,软件销售,实验分析仪器制造,仪器仪表制造,仪器仪表销售,机械设备销售,电力电子元器件制造,电子元器件批发,电子元器件零售,电子元器件与机电组件设备制造,技术服务,技术开发,技术咨询,技术交流,技术转让,技术推广,教学专用仪器制造,教学专用仪器销售,环境保护专用设备销售,环境监测专用仪器仪表制造,家具制造,第一类医疗器械生产,第一类医疗器械销售,第二类医疗器械销售,计算机软硬件及辅助设备零售,仪器仪表修理许可项目,第二类医疗器械生产,第三类医疗器械生产,第三类医疗器械经营,货物进出口,进
    公司联系方式
    姓名
    王经理
    手机
    15668316258
    部门
    销售部
    电话
    15668316258
    传真
    15668316258
    邮件
    QQ
    346655709
    Skype
    阿里旺旺
    价格说明

    价格:向品在花生壳b2b外贸信息平台的展示标价,县体的成文价情可能因向品参加活动考情况发生变化,也可能随者购买数量不同或所选规信不同而发生变化,如用户与向家线下达成协议,以线下协议的结算价格为准,如用户在花生壳b2b外贸信息平台上完成线上购买,则最终以订单结算页价格为准。

    抢购价:商品参与营销活动的活动价格,也可能随着购买数量不同或所选规格不同而发生变化,最终以订单结算页价格为准。

    特别提示:商品详情页中(含主图)以文字或者图片形式标注的抢购价等价格可能是在特定活动时段下的价格,商品的具体价格以订单结算页价格为准或言是您与商家联系后协商达成的实际成交价格为准;如您发现活动商品价格或活动信息有异常,建议购买前先咨询商家。

    举报收藏 0