您好,欢迎来到花生壳b2b外贸网信息发布平台!
18951535724
  •  
     

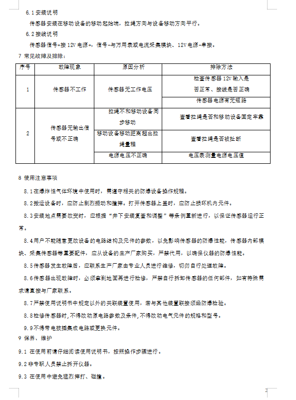
    测量物体移动距离GUC2000矿用本安型拉绳位移传感器

    价格 500.00对比
    发货 山东济宁市
    运费 包邮
    销量 暂无
    评价 已有 0 条评价
    人气 已有 0 人关注
    数量
    +-
    库存300
     

    山东东达机电有限责任公司

    游客未注册
    资料未认证
    保证金未缴纳
     
    该发布人未在本站注册,信息真实性无法保证,请谨慎选择,建议优先选择VIP会员









    公司介绍
    公司名称
    统一社会信用代码
    成立日期
    企业类型
    注册资本
    万(元)
    联系方式
    注册地址
    经营范围
    公司联系方式
    姓名
    手机
    部门
    电话
    传真
    邮件
    QQ
    Skype
    阿里旺旺
    价格说明

    价格:向品在花生壳b2b外贸信息平台的展示标价,县体的成文价情可能因向品参加活动考情况发生变化,也可能随者购买数量不同或所选规信不同而发生变化,如用户与向家线下达成协议,以线下协议的结算价格为准,如用户在花生壳b2b外贸信息平台上完成线上购买,则最终以订单结算页价格为准。

    抢购价:商品参与营销活动的活动价格,也可能随着购买数量不同或所选规格不同而发生变化,最终以订单结算页价格为准。

    特别提示:商品详情页中(含主图)以文字或者图片形式标注的抢购价等价格可能是在特定活动时段下的价格,商品的具体价格以订单结算页价格为准或言是您与商家联系后协商达成的实际成交价格为准;如您发现活动商品价格或活动信息有异常,建议购买前先咨询商家。

    举报收藏 0