您好,欢迎来到花生壳b2b外贸网信息发布平台!
18951535724
  •  
     

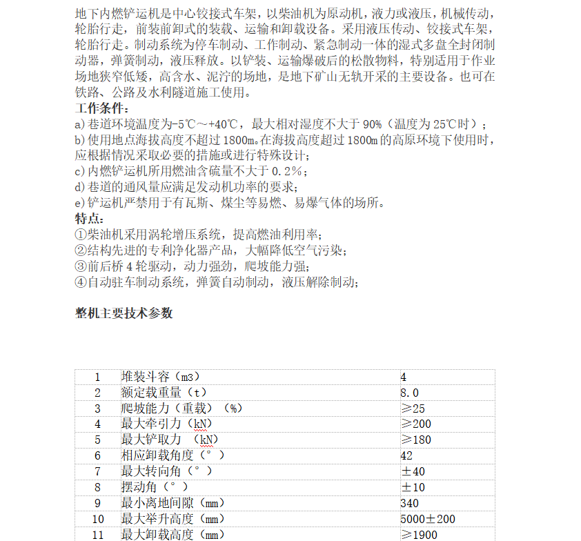
    作业场地狭窄低矮用WJ-12FB地下内燃铲运机 4轮驱动

    价格 26000.00对比
    发货 山东济宁市
    运费 包邮
    销量 暂无
    评价 已有 0 条评价
    人气 已有 0 人关注
    数量
    +-
    库存5000
     
    联系方式
    加关注0

    中炭智能科技(济宁)院

    企业会员第1年
    资料未认证
    保证金未缴纳
    是否支持加工定制
    型号
    WJ-12FB地下内燃铲运机
    堆装斗容
    4
    额定载重量
    8
    爬坡能力
    25
    最大牵引力
    200
    最大铲取力
    180
    货号
    zt24
    送货方式
    物流
    品牌
    中炭智能科技(济宁)院











    公司介绍
    公司名称
    中炭智能科技(济宁)院
    统一社会信用代码
    成立日期
    2022
    企业类型
    企业单位
    注册资本
    100万(元)
    联系方式
    18754772928
    注册地址
    山东省济宁市任城区谢营科技大厦808
    经营范围
    一般项目,工程和技术研究和试验发展,智能基础制造装备制造,矿山机械制造,矿山机械销售,机械设备销售,技术服务,技术开发,技术咨询,技术交流,技术转让,技术推广,软件开发,软件销售,智能仪器仪表制造,智能仪器仪表销售,铁路运输基础设备销售,货物进出口,技术进出口,通用设备修理,普通机械设备安装服务许可项目,铁路运输基础设备制造
    公司联系方式
    姓名
    王陈
    手机
    18754772928
    部门
    销售部
    电话
    18754772928
    传真
    18754772928
    邮件
    QQ
    346655709
    Skype
    阿里旺旺
    价格说明

    价格:向品在花生壳b2b外贸信息平台的展示标价,县体的成文价情可能因向品参加活动考情况发生变化,也可能随者购买数量不同或所选规信不同而发生变化,如用户与向家线下达成协议,以线下协议的结算价格为准,如用户在花生壳b2b外贸信息平台上完成线上购买,则最终以订单结算页价格为准。

    抢购价:商品参与营销活动的活动价格,也可能随着购买数量不同或所选规格不同而发生变化,最终以订单结算页价格为准。

    特别提示:商品详情页中(含主图)以文字或者图片形式标注的抢购价等价格可能是在特定活动时段下的价格,商品的具体价格以订单结算页价格为准或言是您与商家联系后协商达成的实际成交价格为准;如您发现活动商品价格或活动信息有异常,建议购买前先咨询商家。

    举报收藏 0