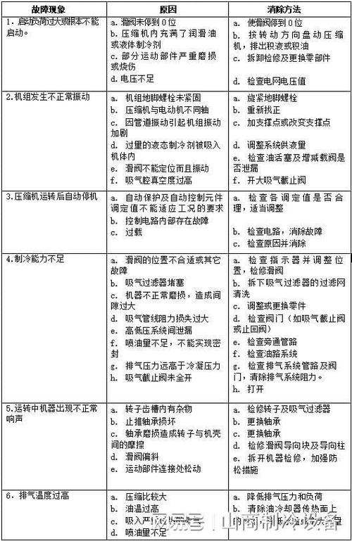
一、空压机有哪些常见故障?
根据作业需求不同,所处环境的温度湿度海拔不同等,空压机常常会出现以下几种故障:
1、空压机机器不能启动以及启动不畅;
2、空压机不供气;
3、空压机排气压力过低;
4、空压机运行过程中停机;
5、空压机排气温度过高;
6、空压机喷油并导致停机;
7、空压机油耗大;

二、空压机维修方法是什么?
根据以上几种常见故障,给大家整理了维修方法:
1、当空压机启动不畅时,需要停机检查自动空气开关是否起跳,电压是否正常,进气蝶阀关闭程度是否正常等;如遇空压机不能启动,应该检查机器有无控制电压。如果有,则检查控制继电器及时间继电器运行是否正常;如果没有,需要检查熔丝等是否完好。

2、当空压机不供气时,需要检查控制油缸有无动作,有动作则检查蝶阀有无机械故障,下一步再排查加载电磁ISV线圈是否有吸力,逐一检查分电路。
3、如果空压机排气压力过低,需要检查手动阀和调节电磁阀2SV等是否漏气,或者检查气管路有无泄漏,蝶阀是否全部打开,进气调节器是否工作正常,电磁阀3SV、8SV是否漏气,压力开关IPS是否需重新调整等;
4、遇到空压机工作中突然停机的情况,需要检查是否正常自动停机,首先检查机台是否正常自动停机;然后检查自动开关和热继电器是否动作,是否引起冷却风扇电机停止,或排气温度过高,或压力过高等,以及电机电压是否正常等。

5、空压机一般排气温度在80~95℃,如果没有冷却,可能会因高温引起机器故障。此时需要检查环境温度、压缩机润滑油、油位 、油质、冷动风扇等是否正常;检查温控阀元件、断油电磁阀电压和阀体部分是否正常,如有膜片损坏、温控阀芯不动作等,则需更换;后查看油过滤器是否弄脏或需更换。
6、遇到空压机喷油导致停机的情况,需要检查断油电磁阀5SV有无电压,机械部分是否正常;若正常,则检查止逆阀,进行重新装配或更换。
7、如果空压机油耗太大,要检查疏水阀排出的冷凝水含油量是否过大,压缩机油位是否偏高,小压力阀开启压力是否正常,回油管是否阻塞,油分离芯是否阻塞等。以上问题都会影响油耗,应及时处理。



















