一.施工部署
项目经理部组织机构
根据本工程特点,我们采用职能组织结构模型来成立一个具有丰富的工程设计、实施经验及项目管理经验的项目经理部,全面负责工程项目的设计、施工、管理和协调工作。

与各安装公司之间的协调配合
管线、设备安装都要与弱电、弱电、空调和给排水系统的安装进行协调。
安装在天花内的设备、管、槽、线等,及时组织人力和物力,紧密配合装修公司进行安装,按建设单位的总进度计划及时通过隐藏工程验收。
弱电工程在空调风管上、冷冻水管上、冷却水管上设备安装。与空调安装公司加强协调,按合同要求按时把设备运到现场,经建设单位验收后,及时配合安装单位尽早投入安装。
与强电安装公司协调。解决弱电工程系统工程设备安装所需的电源的控制开关、交流电压值、功率、部位以及需要在强电控制箱内安装的弱电器件等。
积极配合各安装单位要求协调工作。
与土建施工单位的协调配合
施工中要预留预埋的工作与土建施工公司加强协调,在土建作业中指定专人负责配合预留预埋工作如预埋电线管和在地板上、墙上预留孔洞。
成品保护。对安装后的成品如管、槽、电缆、设备应采取保护,与土建及建设单位共同拟定出成品保护措施。
积极配合土建施工单位要求的协调工作。
二.施工准备及计划
施工用水布置
由于我方人员只在办公时间进入办公室以及仓库,且弱电施工过程中不需要用水,所以暂不考虑用水问题。
施工用电布置
仓库及办公室的临时用电,我方拟从附近驳接点驳接引入仓库及办公室内。施工用电输电线路采用三相五线供电,在征得总包或者相关管理单位的同意下,由报装的变压器或申请的用电接驳点沿沿线路走向架空步设至仓库及办公室内。
在施工现场各施工作业面进行施工时,在征得总包或者相关管理单位的同意下,从附近驳接点驳接引入电源,我们自行准备临时电源箱。
临时用地表
用途
面积(平方米)
位置
需用时间
施工现场仓库:存放进场物资使用
约100平方米
施工现场已完工建筑物内,封闭式房间
依照项目完工时间
施工现场加工制造场所:现场对线管、线缆连接设备进行一定的加工场所
约30平方米
施工现场已完工建筑物内(一层),封闭式房间
依照项目完工时间
合计
约130平方米
依照项目完工时间
三.主要施工方案
工程弱电系统工程系统覆盖范围较多,对于不同时期在施工时又有不同的特点,所以我们总结系统相应的施工特点,制定系统施工工艺。
施工总工序计划

客用及办公网系统安装施工工艺与施工要点
设备网系统安装施工工艺与施工要点

施工要点
(1)分线箱安装
Ø 箱体板与框架应与建筑物表面配合严密。安装在地面预留洞内的箱体应能使地面盖板遮盖严密、开启方便。严禁采用电焊或气焊将箱体与预埋管口焊在一起。
Ø 明装分线箱安装高度为底边距地1.4 米。
Ø 明装壁挂式分线箱、端子箱时,先将引线与盒内导线用端子作过渡压接,然后将端子放回接线盒。找准标高进行钻孔,埋入胀管螺栓进行固定。要求箱底与墙面平齐。
Ø 解码器箱通常安装在现场摄像机附近,可安装在吊顶内,但要预留检修口,室外安装时要具有良好的防水性。
(2)线路敷设
Ø 布放线缆应排列整齐,不拧绞,尽量减少交叉,交叉处粗线在下,细线在上,不同电压的线缆应分类绑扎。
Ø 管内穿入多根线缆时,线缆之间不得相互拧绞,管内不得有接头,接头必须在线盒(箱)处连接。
Ø 进入机柜后的线缆应分别进入机架内分线槽或分别绑扎固定。
Ø 引至摄像机终端的线缆应留有一米的余量,摄像机的同轴电缆和电源线及控制线均应固定,不应用与终端摄像机的插头承受电缆自重。
Ø 所敷设的线缆两端必须做标记。
(3)终端设备安装
Ø 摄像机护罩及支架的安装应符合设计要求,固定要安全可靠,水平和俯、仰角应能在设计要求的范围内灵活调整。
Ø 摄像机应安装在监视目标附近不宜受外界损伤的地方,安装位置不应影响现场设备运行和人员正常活动。安装高度,室内应距地面2.5~5 米或吊顶下0.2 米处,室外应距地面3.5~10米,不低于3.5 米。
Ø 电梯内摄像机应安装在电梯厢顶部、电梯操作处的对角处,并应能监视电梯内全景。
Ø 在搬运和安装摄像机过程中,严禁打开镜头盖。
(4)机房设备安装
Ø 拼接屏电视墙的底座应与地面固定,电视墙安装应竖直平稳,垂直偏差不得超过1%o 多个电视墙并排在一起,面板应在同一平面上并与基准线平行,前后偏差不大于3mm,两个机架间缝隙不得大于3mm。安装在电视墙内设备应牢固、端正;电视墙机架上的固定螺丝、垫片和弹簧垫圈均应紧固不得遗漏。
Ø 控制台安装位置应符合设计要求。控制台安放竖直,台面水平;附件完整,无损伤,螺丝紧固,台面整洁无划痕,台内接插件和设备接触应可靠,安装应牢固,内部接线应符合设计要求,无扭曲脱落现象。
Ø 拼接屏应安装在拼接屏框架上。其安装位置应使屏幕不受外来光直射;拼接屏、拼接屏控制器、存储服务器,平台服务器等设备外部可调节部分,在机柜中合理规划,已方便操作调试工作。
(5)设备接线调试
Ø 接线前,将已布放的线缆再次进行对地与线间绝缘摇测。
Ø 机房设备采用专用导线将各设备进行连接,各支路导线线头压接好,设备及屏蔽线应压接好保护地线。接地电阻值不应大于4Ω;采用联合接地时,接地电阻值不应大于1Ω。
Ø 摄像机安装前,应先摄像机做安装前的初验工作,IP设置工作,再对摄像机进行初装,经通电试看、细调,检查各项功能,观察监视区的覆盖范围和图像质量,符合要求后方可固定。
Ø 安装完后,对所有设备进行通电联调,检测各设备功能及摄像效果,完全达到功能和视觉效果要求后,方可投入使用。
弱电工程施工
(1)导线敷设
管内穿线必须满足下列条件:
a) 导线的规格、型号必须符合设计要求,并有出厂合格证。
b) 检查各个管口的护口是否齐全。
c) 当管路较长或转弯较多时,要在穿线的同时往管内吹入适量的滑石粉。
d) 两人穿线时,应配合协调、一拉、一送。
e) 管内敷设的绝缘导线,其额定电压不应低于500V,导线在变形缝处,补偿装置应活动自如,导线应留有一定的余度。导线在管内不应有接头和扭结,接头应设在接线盒内。管内导线的总截面积不应大于管子内空截面积的40%。
f) 穿线前清理管路,穿上引线,将布条的两端牢固绑扎在带线上,两人来回拉动带线,将管内杂物清净。断线应留长度为15cm。配电箱内导线的预留长度应为配电箱体周长的1/2;导线与带线的绑扎首先将导线前端绝缘层削去,然后将导线的线芯直接插入带线的圈内,并折回压实绑扎牢固,并且带上护口。
g) 导线连接时导线的接头不能增加电阻值,受力导线不能降低原机械强度。不能降低原绝缘强度。导线在管内严禁有接头,导线的绝缘电阻值应大于0.5MΩ。
h) 导线接头不得松动,不得有外露带电部分,导线剥削处不宜过长,导线压头处应牢固可靠,多股线不应盘压,应加接线端子,如必须穿孔用,顶丝压接时多股线涮锡后再压接,不得减少导线股数。
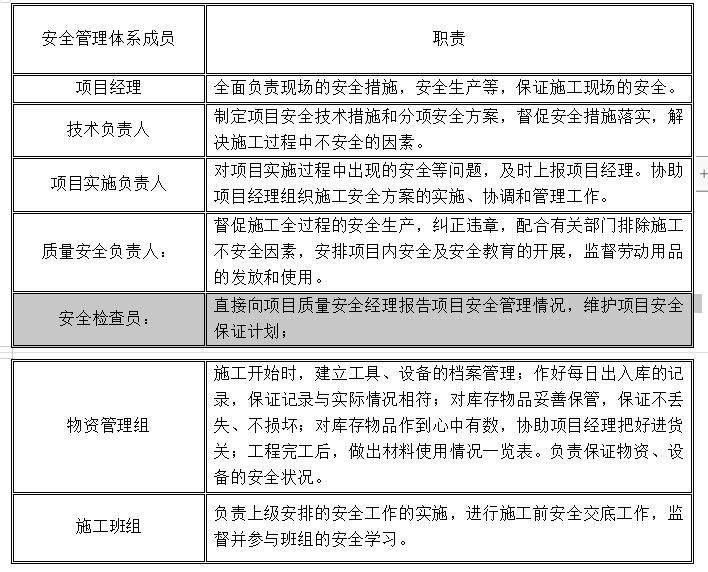
安全生产组织管理体系及职责
成立以项目经理为组长,项目副经理、总工程师、安全负责人为副组长,班组组长为组员的项目安全生产领导小组,在项目形成纵横网络管理体制,各自职责如下:


施工阶段划分与主要工作内容
本工程弱电系统总体计划安排,主要采用分工序施工作业法,根据施工情况分阶段进行。
1)施工准备阶段
Ø 工程实地勘测;
Ø 深化设计与方案论证;
Ø 工作内容划项与施工技术交底;
Ø 材料和设备采购、检测;
2)建筑主体施工阶段
Ø 管槽安装核实
Ø 线缆材料进场报验
Ø 线缆敷设
Ø 线缆检测、记录和验收
3)设备安装施工阶段
Ø设备进场报验
Ø设备安装
Ø 中心机房设备安装
Ø 各楼弱电间设备安装
Ø 现场设备安装
4)内装修完工阶段
(1)各系统调试;
(2)竣工资料整理及交付;
(3)系统自检及整改;
(4)系统培训;
(5)竣工验收,交付使用
工程组织设计总共51页,其余内容不一一分享,




