
竞品分析是产品经理的基本功,B端产品经理同样也需要经常做竞品分析。
B端产品的竞品分析难度更大,主要体现在如下几个方面:
(1)B端产品的信息获取困难
产品试用成本高,不像互联网产品那样可以随时下载体验。
对外公开信息较少,很多产品资料在互联网上搜索不到。
(2)B端产品标准化程度低
B端产品由于受到多种因素影响(客户的定制化需求、行业特殊性、组织架构差异、业务流程差异、商业模式、地域特征等),同类型的B端产品差异性很大。比如,汽车行业的ERP与医院行业的ERP有很大的差别,大医院用的ERP与小医院用的ERP也有很大差别。
产品的标准化程度低会造成选择竞品困难、对比分析困难。
(3)需要具备业务知识
B端产品是为企业的业务服务,所以要理解B端产品的逻辑,就需要具备业务知识。例如,要分析税务软件时,如果缺乏税务领域的业务知识,就很难进行深入的分析。
这些难点对B端产品经理做竞品分析时都是很大的挑战,其中第一点信息获取困难最麻烦。
接下来本文将结合案例,与你分享几点实践经验,希望有助于做好B端产品的竞品分析。
在笔者的上一本书籍《有效竞品分析》有提到,竞品分析的流程可以分为以下6个步骤:

为了让大家更规范地做竞品分析,我们把竞品分析的几个关键步骤固化在一张纸上形成模板,就是竞品画布,如图所示。

竞品画布有两种用途:
(1)竞品画布就像一个菜谱,帮助新手快速上手。
竞品画布把竞品分析的几个关键步骤固化在一张纸上作为模板,就像竞品分析的SOP(标准操作流程)一样,新手可以按部就班地操作。在写正式的竞品报告之前使用,在流程上予以规范,避免遗漏。
(2)竞品画布相当于竞品分析报告的MVP(最小可用产品),低成本快速验证竞品分析的思路。
如果领导让你写一份竞品分析报告,你可以先填写一份竞品画布,跟领导确认关键内容后再去着手做竞品分析、写竞品分析报告,避免你做的竞品分析不符合领导的需求。
如果你让下属做竞品分析,可以先让他填写一份竞品画布,确保他明确了竞品分析的目标,以及他选的竞品、分析的维度等与你的期望一致。否则他可能花了1星期的时间做了一份竞品分析报告,结果选错了竞品或者分析维度欠缺,造成返工、浪费时间。
B端产品的竞品分析同样也可以用这6个步骤、用竞品画布。接下来将按照这6个步骤,结合一个B端竞品分析的案例,逐步分享B端竞品分析的要点。
一、明确目标
竞品分析的目的与目标如下图:

如果竞品分析的目的是决策支持,常见的竞品分析目标:
如果竞品分析的目的是学习借鉴,常见的竞品分析目标:
如果竞品分析的目的是市场预警,常见的竞品分析目标:
在产品的每一个阶段都可以做竞品分析,但是,在不同阶段做竞品分析的目标与侧重点不同,如图所示。

我们在确定竞品分析的目标时,可以根据产品当前所处的阶段确定竞品分析的目标。
案例
我们将采用一个完整的竞品分析案例,贯穿竞品分析的6个步骤。
案例背景:
A上市公司有数千人的产品研发团队,主要开发游戏与企业应用软件。
大型研发团队都会面临一个问题:“人来人往”:
员工的知识经验是公司的宝贵资产,但这些资产散落在各个地方:员工的头脑、个人电脑、公司论坛、共享目录、网盘……
知识经验没有得到有效管理,就不能被有效利用,造成资源的浪费、无形资产的流失……
A公司也不例外。常有骨干被高薪挖走,造成经验的流失;团队中新人较多,难以快速上手,造成研发效率低下,多次错失市场良机,CEO为此很是苦恼。
CEO在EMBA班上听说了知识管理,觉得值得尝试,于是打算在公司开展知识管理,并计划开发一个知识管理系统供内部使用,如果效果好的话,再把它产品化对外销售。
CEO任命产品经理老王为负责人,把这个想法交给他来落实。
产品经理在经过几个月的开发与一年多的运营后,取得了不错的运营成果,公司还获得了亚洲知识管理大奖MAKE奖。
近几年B端市场火热,于是想把应用于企业内部的知识管理系统做成产品,对外销售,实现商业化。
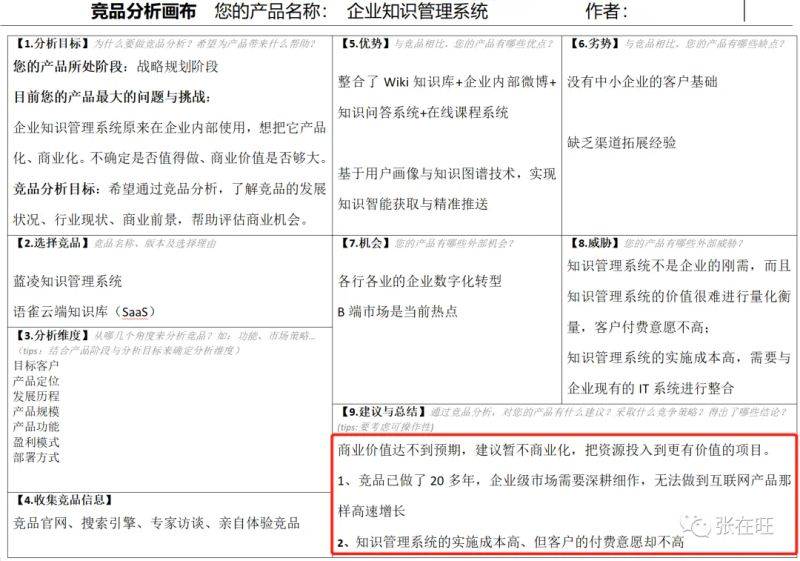
目前产品所处阶段:战略规划阶段。
面临的问题是:不确定是否值得做、商业价值是否够大。
竞品分析的目标是:希望通过竞品分析,了解竞品的发展状况、行业现状、商业前景,帮助评估商业机会。
填写竞品画布的第一步,如图所示:

二、选择竞品1. 竞品的分类
竞品可以按照解决的问题是否相同、解决方案是否相同分为4种类型,如图所示:

在选择竞品的时候,往往最容易想到的竞品就是直接竞品。很多人做竞品分析也是针对直接竞品进行分析,而漏掉了其他类型的竞品。
其实,除了直接竞品,其他类型的竞品也有分析的价值。
例如:虽然间接竞品的产品形态与你的产品不同,但由于可以帮助客户解决同样的问题,所以也会跟你的产品抢占市场份额、构成竞争关系。
替代品对行业龙头来说更是不得不防,很对巨头都是被跨界杀手打败的,如数码相机替代了柯达胶卷,而智能手机替代了数码相机。
参照品对于产品创新来说也很有价值,很多创新灵感往往是从跨界产品获得了启发。例如,1912年福特参观屠宰场想到了用流水线生产汽车;1958年丰田创始人丰田喜一郎看到美国超市的补货机制想到了及时生产(Just-In-Time)的创新生产方式。
所以,我们在选择竞品时,不能忽略其他类型的竞品。
可以按照先初选、后精选的原则来选择竞品:
2. 如何找到B端的竞品
(1)找售前/销售沟通
这是最重要、最有效的途径,因为售前/销售是最接近客户的人,他们能够直接了解到是谁在和公司争夺客户、抢订单,以及客户知道哪些竞品。这些竞品通常都是直接竞品,需要重点研究分析的。
(2)各个行业、各个业务领域都有比较成熟的产品
例如,下图列出了各个业务领域的主流产品,可以根据业务领域从中选择产品作为间接竞品、参照品进行研究。


(3)B端产品的“大众点评”
下面两个网站对常用的软件按业务领域进行分类,并有点评信息,如图所示。
https://financesonline.com/
https://www.g2.com/

(4)找招标信息
大中型的B端项目基本上都要走招投标流程,可以去各种招标网看看,通过中标公示信息可以了解到同行都有哪些、你的客户被谁抢走了。
推荐这些招标采购网站:剑鱼标讯、中国政府采购网、中国国际招标网、中国招标投标公共服务平台、中国电力招标网。
3. 案例
经过初选、精选,最后确定了两个竞品:
(1)蓝凌知识管理系统:这是老牌的知识管理系统厂商,产品定位与产品形态与我们相似,属于直接竞品
(2)语雀云端知识库:这是SaaS的形式,产品形态与我们不同,但目标客户也包括中小企业,属于简介竞品。
填写竞品画布第二步,如图所示:

三、确定分析维度
接下来要确定竞品的分析维度,也就是从哪些方面、哪些角度来分析竞品。
B端产品的竞品分析有个常用的分析框架:
注意:分析框架相当于一个检查清单(Checklist),启发你的思路、避免遗漏。
这个分析框架罗列的分析维度并不是全部都要分析,可以根据竞品分析的目标从中选择分析维度。另外,这分析框架也不是全面的,可以根据你的竞品分析目标增加分析维度。
案例
根据第一步的竞品分析目标,选择对应的分析维度,填写到竞品画布,如图所示。

四、收集竞品信息
确定竞品分析的维度之后,要从各个渠道来获取信息。
这是B端竞品分析的难点。
接下来介绍B端竞品分析的信息获取渠道。
1. B端信息获取渠道
很多人抱怨说找不到B端竞品的信息,相对于C端产品来说确实更难,但并不是完全获取不到,主要取决于你愿意付出多大的代价。
很多信息是坐在办公室里用搜索引擎找不到的。必须走出办公室,尝试多种渠道、多种方式来获取信息。
接下来分享2个关于获取信息的案例。
2. 获取信息的案例
(1)证券分析师获取行业信息
证券分析师在做行业研究时,要及时跟踪产业链上下游的变化,通过多种渠道获得信息来交叉验证。
比如,分析师在研究消费电子行业时,在销售环节,分析师需要与手机厂商保持联系,了解最下游的手机售卖情况,某个厂商给出的信号是,“今年‘双11’不如去年好卖”,这是一个重要的信息点。
在渠道环节,分析师也需要跟渠道商保持联系,了解手机最新的库存,如果渠道商反馈,现在的库存周期是5周,而上次询问时,这个数字是3周,那么,这个库存周期的变化,也是一个关键信息点。
在上游的晶圆厂,分析师要把握晶圆厂的订单情况、生产情况怎么样,最近有没有人取消约好的订单,产线有没有饱和,这也是关键信息点。
再往上游走,半导体设计公司这个环节,国内有好几千家厂商,分析师至少要和其中几家或几十家保持联系,了解他们把做好的设计投产的情况,这也是关键信息点。
分析师甚至会和给电子厂招工的中介公司保持联系,向对方询问基层工厂的用工动向。比如上个月用工,工资6500元,这个月已经降到了5500元,这同样是关键信息点。
产业链交错复杂,其实不是一条线,而是一张网,一个手机品牌的经销商,一个手机门店的老板,都是分析师需要把握的信息点,这些信息彼此关联,彼此交叉,相互验证,帮助分析师对产业作出准确的判断。
现在你知道了,为什么分析师的工作绝不是坐在办公室看看财报、看统计数据?因为数据被统计出来的时候,是市场已经知道的、过时的信息。分析师要做到的,是能够领先于市场,在数据被统计出来之前,提前预判行业的趋势,要在市场作出反应前,更早地去预判。这就需要分析师做出额外的努力去一线调研,获得第一手信息。
(2)浑水调研公司的调查方法
2020年,浑水调研公司通过一个调查报告认定瑞幸公司的销售数据造假,导致瑞幸股价暴跌、从美股退市。
这份调查报告是怎么做出来的呢?
从以上数据可以看出,浑水公司在调查一家公司时,并不是坐在办公室看看财报、看看官网、去知乎搜索提问,而是深入一线调研得到扎实的数据。
浑水公司的调研方法与研究精神非常值得产品经理在做竞品分析时借鉴参考。
那么,浑水公司在调研一家公司时,采取了哪些调研方法?
公司实地调研:
对公司实地调研是取证的重要环节。浑水的调研工作非常细致,调研周期往往很久,调研形式包括电话访谈、当面交流和实地观察等。
除了直接的高层访谈,浑水更重视的是观察工厂环境、机器设备、库存,与工人及工厂周边的居民交流,了解公司的真实运营情况,甚至偷偷在厂区外观察进出厂区的车辆运载情况,拍照取证,曾经通过进出车辆的次数发现工厂销售数据造假。
调研客户:
浑水尤其重视对客户的调研。调查方式亦包括查阅资料和实地调研,包括网络调查、电话询问,实地访谈等。倾听竞争对手:浑水很注重参考竞争对手的经营和财务情况,借以判断上市公司的价值,尤其愿意倾听竞争对手对上市公司的评价调查,这有助于了解整个行业的现状,不会局限于上市公司的一家之言。
调查关联方:
除了上市公司本身,浑水还非常重视对关联方的调查。关联方包括大股东、实际控制人、兄弟公司等,还包括那些表面看似没有关联关系,但实际上听命于实际控制人的公司。
调查供应商:
为了解公司真实经营情况,浑水多调研上市公司的供应商,印证上市公司资料的真实性。
同时,浑水也会关注供应商的办公环境,供应商的产能、销量和销售价格等经营数据,并且十分关注供应商对上市公司的评价,以此作为与上市公司公开信息对比的基准,去评判供应商是否有实力去和被调查公司进行符合公开资料的商贸往来。浑水甚至假扮客户去给供应商打电话,了解情况。
请教行业专家:
在查阅资料和实地调研这两个阶段,浑水会请教行业专家。请教行业内的专家有利于加深对行业的理解,该行业的生产与销售周期、财务指标特征、销售规律、人员报酬等信息,从行业专家处得到的信息效率更快、可信度更高。
3. 案例
针对第三步的竞品分析维度,从如下渠道收集竞品信息:
竞品官网、搜索引擎、专家访谈、客户访谈、亲自体验竞品。
填写到竞品画布第4步,如图所示。

五、信息整理与分析
通过前面的步骤收集到竞品信息后,要对收集到的信息进行整理与分析,得出有价值的结论,以便指导下一步的行动。
常用的分析方法如下图所示:

这些分析方法在《有效竞品分析》书中已经做了详细的介绍,这里不在赘述。
案例
通过各种渠道收集到竞品信息之后,用比较法与竞品横向比较得到优势、劣势,用PEST分析、客户分析得到机会、威胁,最后用SWOT分析进行整理汇总,填写到竞品画布中,如图所示。

六、总结报告
竞品分析要为产品服务,要以价值驱动。
我们在最后一步要总结出对产品有价值的结论,并且写一份靠谱的竞品分析报告。这是竞品分析最关键、最有价值的一步。
在竞品分析的最后一步,要首尾呼应,不要忘了做竞品分析的初心,也就是做竞品分析的目的与目标。
竞品分析的总结与结论要围绕竞品分析的目标去写,这样才不会脱离价值。
案例
本案例中的竞品分析目标是判断该不该做。通过对竞品的发展历程进行分析,以及SWOT分析,认为企业知识管理系统的商业价值不够大,从投入产出比的角度来看,建议暂不进行商业化工作,避免资源的浪费。
这个案例完整地覆盖了竞品分析的6个步骤,完整的竞品画布如图所示。

写好竞品画布之后,要跟干系人沟通确认,达成一致意见后再去写竞品报告,这样写出来的报告就不会有太大的偏差。
七、总结
本文介绍了B端竞品分析的难点以及对策,并分享了一个B端竞品分析的案例。由于篇幅所限,很多竞品分析的工具方法没有展开介绍,有兴趣的读者可以看《有效竞品分析》进一步学习。




