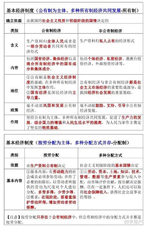
社会基本经济制度直接决定着我国的社会性质,是社会主义事业取得成功的保证。胡锦涛总书记在“七一”重要讲话中指出,中国共产党“开辟了中国特色社会主义道路,形成了中国特色社会主义理论体系,确立了中国特色社会主义制度”。中国特色社会主义道路的开辟和理论创新,在实践中主要通过中国特色社会主义制度来体现,其中包括社会主义基本经济制度。既要巩固和发展公有制经济,也要鼓励和支持非公有制经济的健康发展,两者共同构成社会主义初级阶段基本经济制度的内容。
改革开放以来,非公有制经济快速发展,公有制经济在实现形式上进行了积极探索并不断发展,使我国社会主义经济建设事业取得了举世瞩目的伟大成就。然而,一些人认为,改革开放以来的经济发展应完全归功于前者,“公有制为主体”现在已经变得无关紧要,甚至有害。还有人将初级阶段基本经济制度中的两种所有制经济对立起来,将完善基本经济制度理解为所谓的“国退民进”;有人甚至提出“改革的关键是公有制变成私有制”等主张。这些观点混淆是非,根本背离了我国宪法的规定和党的方针政策,有必要在理论上加以澄清。
一、公有制是中国特色社会主义经济制度的基础
公有制经济的建立和巩固,是新中国独立和富强的重要物质基础,也为当代中国一切发展进步奠定了根本前提和制度基础。胡锦涛同志在“七一”重要讲话中指出,我们党完成和推进的第二件大事,就是“紧紧依靠人民完成了社会主义革命,确立了社会主义基本制度。我们创造性地实现由新民主主义到社会主义的转变,使占世界人口四分之一的东方大国进入社会主义社会,实现了中国历史上最广泛最深刻的社会变革。”社会主义根本制度的基础在于社会主义基本经济制度。离开这一基础,是谈不上实现中国社会的历史性变革的。
社会主义制度的确立,其主要经济标志就是建立了强大的公有制经济特别是国有经济,并在此基础上建立了独立的、比较完整的工业体系和国民经济体系。回顾历史,旧中国以私有制为基础,并没有带来国强民富的文明社会曙光,而是使中国成为一盘散沙,沦落为那些信奉所谓“私有制是永恒法则”的西方资本主义文明社会的附庸。截至1949年,中国工农业总产值中超过80%来自于农业和手工业,近代工业产值仅有17%,中国工业市场也主要为西方资本主义国家所占据。新中国建立后,由于我国的国有经济掌握了国家经济命脉,掌握了最重要的生产资料,承担了工业化的主要任务,在短短几十年中就改变了中国社会的落后面貌。
公有制经济的主体地位,不仅是我国宪法的规定,也是实现国民经济又好又快发展的现实要求。与发达国家相比,我国人口众多、人均资源匮乏、生产力总体水平低。如果搞私有制为主体,不仅不能集中力量加快发展,而且会逐渐导致贫富两极分化,使整个社会失去发展的凝聚力和动力。2002年11月党的十六大报告就提出“必须毫不动摇地巩固和发展公有制经济”,并提出了“兼并重组”、“整合壮大”的新一轮改革目标。次年10月《中共中央关于完善社会主义市场经济体制若干问题的决定》进一步指出:“进一步推动国有资本更多地投向关系国家安全和国民经济命脉的重要行业和关键领域,增强国有经济的控制力。”实践也正是这样:2002至2009年,不计算上缴利润,仅中央国有企业的上缴税金总额,就由2914.8亿元跃升到11474.8亿元,年均增长率达到21.80%。同期,上缴税金总额分别占当年国家财政收入比重的15.42%、16.41%、17.64%、18.62%、17.60%、17.13%、17.00%和16.75%,为保障财政开支和改善民生提供了重要保障。某些宣扬“国有经济与民生无关论”、“国有经济过时论”、“公有制失败论”的看法,既经不起历史的检验,也经不起现实的对照。

二、深刻认识公有制经济的主体地位和重要作用
应当明确,坚持公有制为主体,多种所有制经济共同发展,目的是最大限度地调动各个方面发展经济的积极性,这体现着我国生产力发展的客观要求。不过,不同的所有制因其性质不同,地位和作用也不一样。私营经济在促进经济增长、解决就业、让一部分人先富起来等方面的作用不可否认,但要全面实现国民经济又好又快地科学发展、参与高端国际竞争和促进共同富裕等,公有制经济的作用也是无可争议的。
其一,以国有经济为主导的公有制,是我国经济社会发展的主要推进力量。新中国成立60多年来,我国国有经济产值平均增长速度高于10%。国有经济的利税率一直高于其他所有制,在改革的较长时期内其上交利税一直占国家财政收入的80%以上,目前仍占50%以上。2010年1-11月,我国规模以上工业实现利润总额38828亿元,其中:国有及国有控股企业实现11924亿元,增长速度达59.1%,高于外资企业和私人企业的增速。当前,我国经济最重要的生产资料、关键技术和重要消费品,如石油、电力、钢铁、煤炭、大型专用机械设备等,80%以上都是由国有企业提供。化肥、农药、大型农业机械,也主要是由国有及国有控股企业提供。
其二,以国有经济为主导的公有制,是国家高效调控经济的主要产权基础。对于建立在私有制基础上的资本主义社会来说,高效的国家调控是难以实现的。就拿发达的美国来说,尽管金融和经济危机后美国政府投入巨大的救市资金,却无法满足华尔街金融资本等的欲望之壑,而大量穷困失业人口依然存在,债务危机和大量金融“有毒资产”消除不了,消费和投资等有效需求始终启动不起来,其深层次根源在于私有制垄断企业会反对和影响国家及时有效的调控。而我国为了克服西方金融和经济危机的冲击和负面影响,迅速主要运用国有经济的力量,积极执行国家投资计划,高效率提供大量公共产品,大幅度改善国计民生,确保了宏观和微观经济的稳定运行。
其三,以国有经济为主导的公有制,是国家实现经济自主发展和参与国际高端竞争的重要经济条件。仅2005-2010年,中央企业资产总额由10.5万亿元增长到24.3万亿元,年均增长18.2%,极大增强了我国综合经济实力。2010年美国《财富》杂志公布的世界500强企业中,我国的中央企业上榜30家,不仅没有如某些人所说“比重越高对经济转型越不利”,相反,它还成为西方企业最具竞争力的对手。国有经济还是推动科技创新的主力军,历年来国家科技进步特等奖和大部分国家技术发明一等奖,均由中央企业包揽,国有经济是我国开展重大科研项目和实现创新型国家的主要力量。
其四,以国有经济为主导的公有制,是实现科学发展的重要保障。公有制经济不仅注重经济效益,也注重社会效益、生态效益,更注重国家的整体利益和长远利益。在加快经济结构调整、转变对内对外经济发展方式、维护以人为本的劳动者权益、建设生态环境、节约能源资源、保障社会整体利益、维护国家经济安全、加强军工生产等方面,国有经济均具有强大的制度和科技优势,对我国经济社会又好又快地发展起到了不可或缺的主导作用。

江泽民同志曾指出,没有国有经济为核心的公有制经济,就没有社会主义的经济基础,也就没有共产党执政以及整个社会主义上层建筑的经济基础和强大物质手段。因此,如果公有制经济的主体地位一旦改变,国家政权和整个上层建筑的性质和作用将随之改变。
三、理性看待不同所有制经济间的竞争关系
坚持“公有制为主体,多种所有制共同发展”的基本经济制度,应当理性、同等地看待公有经济和其他经济成分间的竞争关系。
一是不同所有制经济的比重关系。在市场经济体制下,只要是竞争,两者在国民经济总量中的比例关系,就会存在着时而此消彼长、时而又彼消此长的现象。比如,在我国改革和发展的初期和中期阶段,公有制经济因其自身负担过重,且在成本和价格方面处于劣势,导致大量集体经济倒闭,国有经济也一度发生较大的亏损并被重组或兼并。这时,非公有制经济的比重就持续提升。而此次西方金融和经济危机冲击后,非公有制经济由于其外向型特征,受到的冲击更大,而国有经济肩负反危机调节的重任,其优势和作用得到较大的发挥。我们不能因为市场形势变化和企业竞争条件的变化,便武断地认为“国进”就是要以“民退(私退)”为代价,更不能以“国有经济垄断论”、“低效率论”的理由,要求“国退”以便为“民进”让路。当前,我们还必须高度重视发展集体所有制经济和合作所有制经济,以坚持毫不动摇地发展各种所有制经济。
二是不同所有制经济与中国经济增长的关系。在社会主义初级阶段,无论是公有制经济的增长,还是非公有制经济的增长,只要符合“三个有利于”的标准,都应当得到支持和鼓励。有人说:“中国经济建设最重要的一条经验教训是:公有制比重愈多,GDP总量愈少;公有制比重攀升,GDP必然下降”。这种说法有悖于经济学常识和现实,因为GDP总量与所有制比例关系并不直接相关,而是与各类所有制经济的增减速度相关。只要各类所有制经济在增长,GDP总量就会增加。如果公有制发展速度快且比重大,但只要私有制经济速度不下降,GDP总量应当增长更快,是不可能发生“GDP必然下降”现象的。
三是所有制性质和市场竞争结果间的关系。客观地说,改革开放以来我国的国有企业经营范围在不断调整变化,当前国有经济分布于各种重要行业,服务于我国经济社会发展的总体需要,其利润也是属于全体人民和国家而非私人,这与私有制的跨国公司和私人经济的垄断在性质上完全不同。市场经济本身并不能消除垄断,如美国电力公司占电力市场份额的85%-100%,15家棉花跨国公司控制着世界棉花贸易的90%左右,英特尔、微软、IBM等垄断了信息产业关键领域,等等。在市场本身不能消除垄断的当今世界,任由中外私人经济垄断而放弃国家对关键领域的控制,对实现强国富民的发展目标是极为不利的。

四是各种所有制的竞争和争利关系。在西方资本主义国家曾经流行过一种观点,将国有企业的发展描绘为“与民争利”,这反映了资产阶级整体(国家)与资产阶级个体(私有企业)的不同经济利益和矛盾关系。而在我国社会主义初级阶段,公有制经济和非公有制经济,尽管性质不同,也有一定的利益差别和矛盾,但都是社会主义市场经济的组成部分,完全可以在市场竞争中发挥各自优势,共同推动社会生产力的发展。
四、坚持基本经济制度,才能实现共同富裕
在中国特色社会主义道路上,实现共同富裕是社会主义初级阶段的历史使命,是社会主义本质的内在要求和目标。而坚持社会主义基本经济制度是其必要的制度保证。这是因为,所有制的性质决定分配性质。只有坚持公有制为主体,才能在各种生产要素按产权和贡献分配的过程中,使按劳分配成为分配的主因素和主渠道,才能全面调动所有人的力量,尤其是劳动者的主体作用,真正充分地解放和发展生产力,进而消灭剥削、消除两极分化,共同富裕才能得到根本保障。生产(做大蛋糕)与分配(分好蛋糕)是互动互促、有作用与反作用的,需要全面辩证地认识。
甭说西方不发达的资本主义国家,即使包括瑞典在内的西方发达资本主义国家,由于科技和经济发达,因而城乡居民的普遍和平均福利水平较高,但非公经济占主体都导致了贫富不同程度的社会对立和矛盾。其根源在于私人企业形成的国民收入初次分配导致了贫富的较大差别,再分配只能有限地缩小,而不可能根本缩小财产和收入的贫富差别和对立。各国马克思主义者与非马克思主义者、共产党与社民党论争的焦点,主要不在于要不要通过再分配,而是要不要在所有制以及由此决定的初次分配领域,采取根本缩小性的措施。
总之,我国社会主义事业要避免误入“富裕中的贫困”发展陷阱,也要避免杀富济贫来实现共同富裕。中国特色社会主义制度的完善,势必会通过所有制结构的竞争性变动和调整、国民收入初次分配和再分配并重,来呈现公私经济携手共进、先富带动共富的新格局。
(作者单位:中国社会科学院马克思主义研究院)




