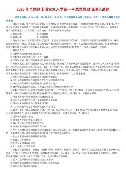
2025考研政治初试题型及分值分布详解
2025年考研政治初试包括单项选择题、多项选择题和分析题,共计38道题目。其中,单选题占16分,多选题占34分,分析题占50分,各科目分值比例为:《马克思主义基本原理概论》24分,《毛泽东思想和中国特色社会主义理论体系概论》30分,《中国近现代史纲要》14分,《思想道德修养及法律基础》16分,以及《形势与政策和当代世界经济与政治》16分。

**马克思主义基本原理概论**是考研政治中的重要科目,包含马克思主义哲学、政治经济学和科学社会主义三部分,考试占比24分。
**毛泽东思想和中国特色社会主义理论体系概论**考试占比30分,内容涵盖绪论、毛泽东思想概论和中国特色社会主义理论体系概论。

**中国近现代史纲要**考试占比14分,分为旧民主主义革命时期、新民主主义革命时期和社会主义革命和建设时期三个部分。
**思想道德修养及法律基础**考试占比16分,包括思修道德修养、法律基础和思修道德修养与法律在实践中的具体运用。

**形势与政策和当代世界经济与政治**考试占比16分,形势与政策部分考查2018年国际、国内重大时事及我国重大方针政策,当代世界经济与政治部分则考查当代世界经济与政治的发展情况。
2025年考研政治初试题型及分值分布为考生提供了清晰的备考指导,希望同学们能够认真准备,取得优异的成绩!加油。




