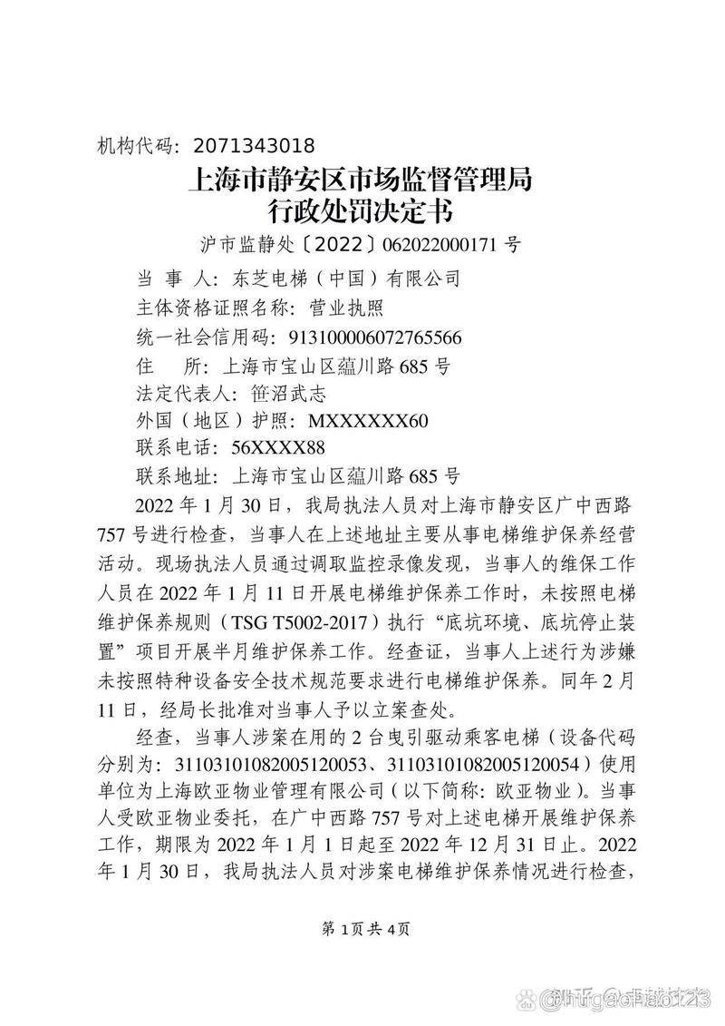
中国质量新闻网讯(广岛)据上海市市场监管局消息,近日,东芝电梯(中国)有限公司因未按照特种设备安全技术规范要求进行电梯维护保养被上海市静安区市场监督管理局罚款5万元。
上海市静安区市场监督管理局行政处罚决定书(沪市监静处〔2021〕062021000334号)显示,2021年4月8日,执法人员开展特种设备安全监察,发现东芝电梯(中国)有限公司(以下简称“东芝电梯”)无法提供经使用单位签字确认的维保记录,涉嫌未按安全技术规范要求进行维保。2021年4月20日,该局对东芝电梯立案调查。

经查,东芝电梯于2020年8月1 日与谈家桥路80弄居民委员会签订电梯一般保养合同,为普善路590弄“城龙公寓”小区共计1台电梯(设备代码:31103101082005090056)提供定期维护保养服务,服务期限自2020年8月1日起至2021年7月31日止,每台电梯每月(2次)维保费用400元,每次200元。东芝电梯自2021年1月26日起至2021年4月8日期间,在对上述电梯开展维保的过程中,维保记录未经使用单位安全管理人员签字确认;东芝电梯应于2021年4月6日对使用单位上述电梯开展半月定期维保,后调整维保计划至2021年4月7日,东芝电梯未在上述日期进行半月定期维保。
《特种设备安全法》第四十五条第二款规定:电梯的维护保养单 位应当在维护保养中严格执行安全技术规范的要求,保证其维护保养的电梯的安全性能,并负责落实现场安全防护措施,保证施工安全。该处罚书指出,东芝电梯的上述行为构成未按安全技术规范要求进行电梯维保的行为。

中国质量新闻网注意到,东芝电梯因电梯保养不合规此前已被处罚过。
上海市普陀区市场监督管理局行政处罚决定书(沪市监普处〔2020〕072020000463 号)显示,东芝电梯因未按照特种设备安全技术规范要求进行电梯维护保养,于2020年9月28日被上海市普陀区市场监督管理局罚款2.5万元。据悉,本次处罚涉及的具体违法事实为:经查,上海运泰房物业管理有限公司自2020年2月1日起委托东芝电梯,对位于上海市长寿路/昌化路的名为秋水云庐二期建筑物内的电梯实施维修保养服务。东芝电梯在2020年8月20日对上海运泰房物业管理有限公司8台在用的注册代码分别为“31103101072006090225”、“31103101072006090230”、“ 31103101072006090231”、“31103101072006090223”、“31103101072006090237”、“31103101072006090238”、“31103101072006090239”、“31103101072006090235”的曳引驱动乘客电梯实施维保时,维保人员未严格按照特种设备安全技术规范《电梯维护保养规则》中规定的要求进行维保操作。上述问题违反《特种设备安全法》和《电梯维护保养规则》的相关规定。
信用中国数据显示,东芝电梯于2020年10月14日被上海市浦东新区市场监督管理局罚款1.5万元,处罚事由涉及:东芝电梯与上海名东物业管理有限公司签订电梯维护保养合同,约定由东芝电梯对南码头路35号金谷大厦的电梯实施维护保养。2020年7月6日,东芝电梯在对南码头路35号金谷大厦内使用登记证编号为梯沪P13606的曳引驱动乘客电梯实施半月度维护保养时,未按照保养项目的相关要求对电梯进行全面维护保养。

此外,国家企业信用信息公示系统数据显示,东芝电梯于2019年1月30日被上海市宝山区环保局处罚,原因涉及违反大气污染防治管理制度。
天眼查数据显示,东芝电梯成立于1994年(曾用名:上海东芝电梯有限公司/东芝电梯(上海)有限公司),注册资本20240万人民币,实缴资本不详。该公司大股东为东芝电梯株式会社(持股75.63%),其士电梯(中国)有限公司持股20%,东芝(中国)有限公司持股4.38%。值得注意的是,该公司2007年9月21日至2021年10月19日曾21次成为被执行人,被执行总金额超783万元。




