2026年12月7日
上午9:00-11:00 行测,下午14:00-17:00申论

经过一整天的考试,2026山东公务员的考试落下帷幕!回顾大半年的学习,感觉今天终于交上了一份努力的答卷。
先来说说考试的整体情况:行测部分继续沿用去年的试卷结构,各模块题量保持相对稳定。其中,政治理论模块今年继续进行考查,题量10题。以下为近8年山东公务员《行政职业能力测验》的题型题量分布汇总

2026年山东公务员总题量依旧是120题,延续去年立足本土、彰显山东特色的核心原则
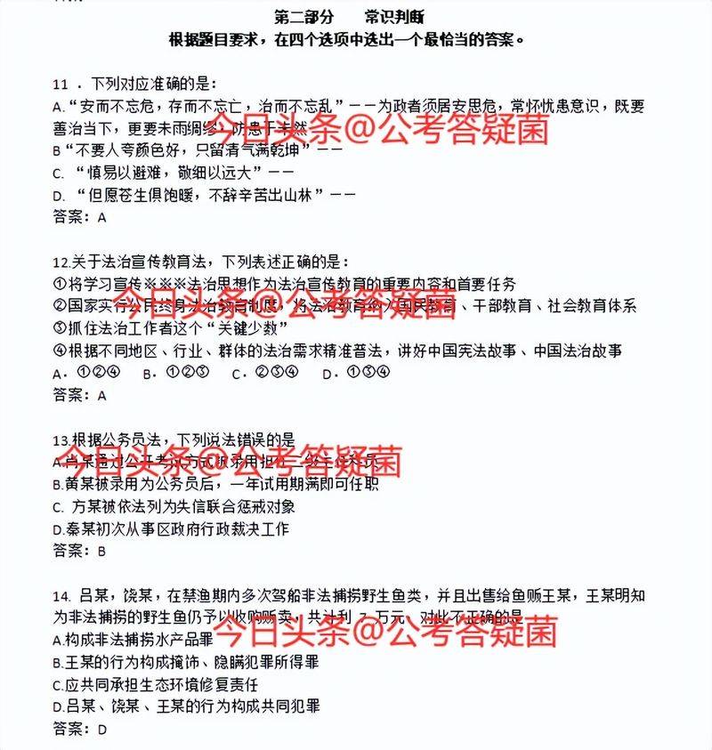
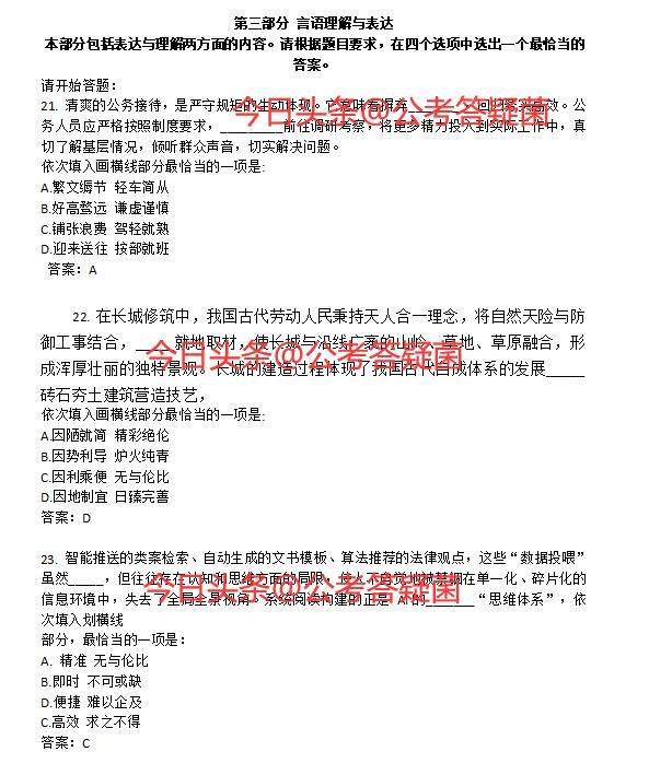
以下是Z题回忆

常识判断部分考查范围依旧广泛,围绕法律、体育、人文、科技、医学常识等方面展开命题。

言语理解与表达部分主要包含逻辑填空与片段阅读两大题型。逻辑填空侧重对成语和实词的考查,要求考生在具体语境中准确辨析与运用词语;片段阅读则多选取与社会热点密切相关的材料,内容贴近社会热点,涉及全球叙事,“十五五”时期发展的挑战,月球矿产。

数量关系部分通过分析数据间的逻辑关联性,考查考生对数量规律的识别与实际问题解决能力。本次考试涉及工程问题、行程问题、概率问题、统筹规划问题等常规题型,考查方式灵活,要求考生在熟练掌握基础知识的同时,灵活运用解题方法及技巧,提高计算速度。

资料分析部分主要测查考生对文字、数字、图表等统计性资料的综合理解与分析加工能力,延续了图表与文字材料相结合的形式,重点考查增长量、增长率、比重差等常见考点。整体难度适中,这就要求考生在有限时间内尽可能快的得出结果,对时间分配与速算能力提出了较高要求。

整体试卷做下来感受,今年的题目不算太难,大部分同学都反馈,明明每个题目都会,但就是时间上有些紧张,还是有些许遗憾的!
总而言之,2026年山东省考笔试在延续“稳字当头”基调的同时,呈现“细处求新”的特征。行测笔试题量保持120道的稳定规模,核心考点未脱离常规范畴。对广大考生而言,只要锚定“基础扎实+政治敏感+技巧娴熟”的备考方向,稳扎稳打积累提升,必能跨越笔试难关。

我们面试见!你觉得今年行测难吗





