在京东商城上很多商品都是大牌保真的,不过也不可避免买家购物后商品存在瑕疵等的情况,就需要换货了。很多小伙伴就疑惑京东商城换货的时候会不会预留库存,以及换货的时候有什么规则。下面小编带大家了解一下。
京东换货会预留库存吗?
这个平台也没有规定换货商家要留库存的,如果商品本身是促销产品,卖的很快,就没有库存了,这个时候买家想要换货可以跟商家协商一下,如果商家还能换就换,不能换买家就只能退货退款了,这个时候商家也会同意退款的。
京东换货规则:
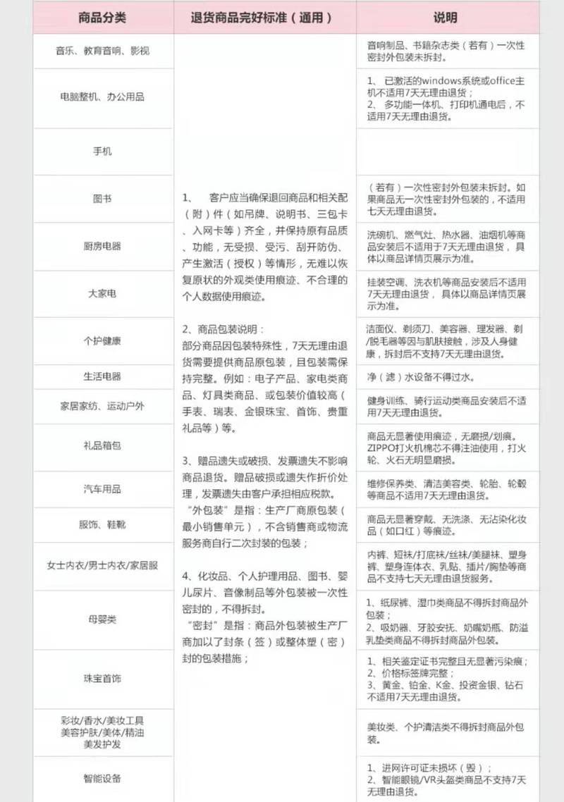
1、 商品完好说明
商品完好指商品能够保持原有品质、功能,包括商品本身、包装、配件及附带的商标吊牌、使用说明书等齐全。客户基于查验需要而打开商品包装,或者为确认商品的品质、功能而进行合理、适当的试用不影响商品的完好。但对超出查验和试用需要而使用商品,导致商品产生价值贬损较大的,视为商品不完好。
2、 运费说明

7天无理由退货商品在正常情况下不需承担商品返回网站的运费,但在特殊情况下需由客户自行承担。
3、7天无理由退货分类,不适用7天无理由退货的商品
(1) 定制类商品,包括个性定制、设计服务等。
(2) 鲜活易腐类商品,包括鲜花绿植、水产肉类、新鲜蔬果等。
(3) 在线下载或客户拆封的音像制品、计算机软件等数字化商品,包括充值点卡、加油卡等。
(4)

拆分后影响人身安全或者生命健康的商品,或者拆封后易导致商品品质发生改变的商品,如电动牙刷、食品、酒水、内衣裤、短袜、打底袜、丝袜、美腿袜、塑身裤、塑身连体衣、乳贴、插片、胸垫等贴身用品、耳机等。
(5)
一经激活或者使用后价值贬损较大的商品,或非生活消费所需的商品,如智能设备(VR头盔等)、商用厨具、工业品、办公耗材、相机、音响、黄金、铂金、电动车整车等。
(6) 其他根据商品性质并经消费者在购买时确认不宜退货的商品。支持7天无理由退货除上述类型外的其他商品,如服饰、鞋帽、箱包、玩具等。
4、 商品完好标准
(1)
客户应当确保退回商品和相关配(附)件(如吊牌、说明书、三包卡、入网卡等)齐全,并保持原有品质、功能、无受损、刮开防伪、产生激活(授权)等情形,无难以恢复原状的外观类使用痕迹、不合理的个人数据使用痕迹。
(2)

商品的外包装为商品不可分割的组成部分,退回时应当齐全、无严重破损、受污。“外包装”是指生产厂商原包装(最小销售单元),不含销售商或物流服务上自行二次封装的包装。
(3) 赠品遗失或破损、发票遗失不影响商品退货。赠品破损或遗失作折价处理,发票遗失由客户承担相应税款。
(4)
化妆品、个人护理用品、图书、婴儿尿片、音像制品等外包装被一次性密封的,不得拆封。“密封”是指商品外包装被生产厂商加以了封条(签)或整体塑(密)封的包装措施。
不过商品换货也是需要一些时间的,大家可以咨询一下客服还有没有库存,然后协商退款,再重新拍下订单,这样我们就能省去退货的物流时间啦。




