精彩内容
SEO还包含站外SEO和站内SEO两方面;SEO是指为了从搜索引擎中获得更多的免费流量,从网站结构、内容建设方案、用户互动传播、页面等角度进行合理规划,使网站更适合搜索引擎的索引原则的行为。SEO优化的站内策略包括以下三点:
一、关键字选取
1、关键词分析工具的使用

Google关键词工具和百度指数是经常用到的。通过这些工具可以分析出关键词在一定时期的搜索量,参考价值很高,站长们可以根据站长们的网站的性质和类别来选择合适的关键词。
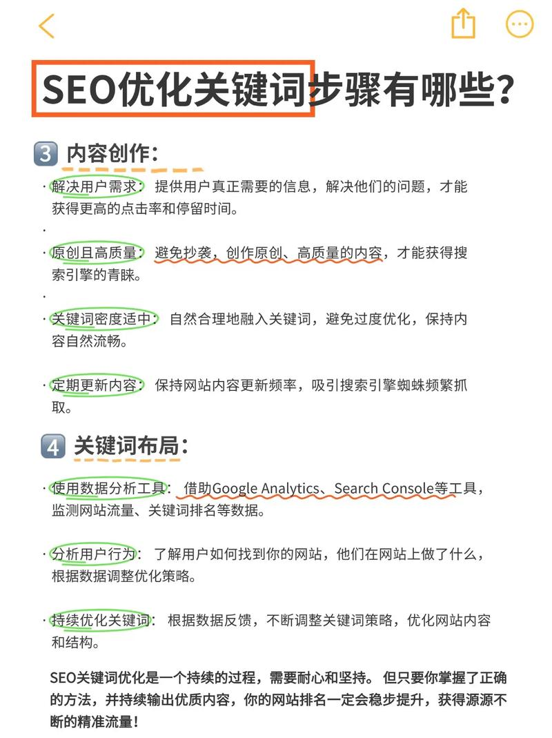
2、以浏览者的身份去考虑关键词
网站SEO的最终目的就是带来流量,如果选择的关键词全部是自己主观的创造,不符合浏览者的搜索思维,这样的关键词即使做上去了也没有任何意义。
3、分析同行业竞争对手
先研究下竞争对手,看哪些是自己能够模仿超越的,哪些是应该避开竞争的,这样有利于今后网站关键词排名的上升。
4、衍生长尾关键词

单靠一个关键词是不可能带来巨大流量的,要根据网站内容选择长尾关键词进行优化,虽然长尾关键词搜索量不是很大,但是当积聚到一定数量的时候,带来的流量也是相当可观的。
5、用统计软件来观察关键词
通过分析网站流量统计数据,可以得知浏览者是搜索什么关键词找到站长们的网页的。
6、通过搜索引擎联想工具来选择关键词.
二、网站结构调整

假设因为原有网站为形象页面,使用了较多的Flash和图像,这些网页元素不利于搜索引擎的收录,所以在该网页的下方加了三栏,分别是相关的公司简介、关键字产品新闻和公司的关键词产品列表,并对该三栏内容添加url。
三、资源应用
对网站结构大致调整好了以后,就可以利用一些资源扩展外部链接了。首先是可以开百度空间,空间域名就使用公司产品的关键字,同时进行公司原网站信息的转载,附带公司网址,让百度Robot在第一时间访问本站点。其中还有一个技巧:使用该空间帐户去随机访问百度空间内的其他用户,以获得回访,这样蜘蛛到达的效果会更好。提示:在百度空间、贴吧和知道发表信息的时候记得要附带链接信息,方便互访,提高访问量。


















