在跨境电商的复杂供应链管理中,海外仓的订单管理系统(OMS)和仓库管理系统(WMS)如何高效协同一直是行业关注的焦点。本文深入探讨了海外仓OMS和WMS的库存管理策略,究竟是共用一套库存数据,还是各自独立管理库存?文章从系统架构设计、业务需求、数据一致性、性能优化等多个维度,详细对比了两种方案的优缺点,并结合实际案例分析了不同场景下的适用性。

在之前的文章中,我反复提到过很多次:海外仓OTWB中的OMS,指的就是WMS的客户端,是提供给需要跨境卖家/商家等用户来使用的。而WMS则是提供给仓库运营人员使用的,覆盖了仓库内部作业,管理从收货、上架、存储、拣选、打包到发货的业务流程。
很多产品经理在深入设计海外仓OTWB相关系统的时候,尤其是做相关SaaS产品的时候,一定会发现一个很关键的问题:OMS的库存和WMS库存是用一套数据,还是分开存储、各管各的呢?
这个问题,我在好几年前纠结过很多次,当时没什么太多可参考的资料,只能结合实际的业务场景还有一些主流玩家的做法,最后采用了:OMS和WMS库存解耦,两边各自分开存储,各管各的一套这种方案。
时至今日,大语言模型的AI工具和产品能力已经非常强大了,在我与它深夜交流了几轮之后,它给了我不少启发性的建议,让我更深刻地意识到了不同的方案背后的优缺点和适用范围。我觉得这个问题很有代表性, 也很值得行业相关从业者去思考和探索,于是就有了这一篇“回旋镖”的文章,让我们再来拆解一下海外仓OMS和WMS的库存设计方案该怎么选?
一、业务背景说明
海外仓的物理仓库可能分布在全球多个国家(例如美国、德国、澳大利亚),各仓库的 WMS 需要服务于当地的操作人员,保证低延迟和高可用性。同时,这些仓库服务的客户(货主)大多都位于中国,他们需要通过一个统一的OMS入口来管理其在全球各仓库的库存和订单。
这就引出了一个在系统架构设计,特别是库存模块设计时经常遇到的经典问题:WMS 中记录的物理库存信息和 OMS 中展示给客户的库存信息,应该使用同一套数据库和数据表来管理(一套库存),还是各自维护独立的数据表,通过同步机制保持一致(多套库存)?
这并非一个简单的“是”或“否”的问题,它涉及到业务需求、系统性能、数据一致性、部署架构、开发维护成本等多个维度的权衡。该问题的核心在于:如何在满足WMS本地化、高性能操作需求的同时,保证OMS全局客户视图的数据准确性和一致性,并选择最合适的库存数据存储和管理架构?
我们需要在以下两种主要方案中进行权衡:统一库存模型: OMS 和 WMS 共享同一个底层的库存数据库和核心库存表。分离库存模型: OMS 和 WMS 各自拥有独立的库存数据库(或至少是独立的库存核心表),两者之间通过业务单据来串联,各自管理各自的库存增减。
二、为什么会产生“一套还是多套”的架构之争?
这个问题的出现,源于海外仓业务和系统部署的固有特性,我们需要先理解WMS和OMS各自的业务需求,对系统的特性要求,然后才能更好地理解为什么会有产生这个争议性问题。
因素1:WMS的本地化和OMS的中心和需求
WMS的本地化需求:仓库作业对系统的实时响应要求极高。拣货员扫描一个条码,系统需要毫秒级的反馈。如果WMS部署在遥远的中央服务器,网络延迟可能导致操作效率低下甚至无法进行。因此,WMS往往需要在靠近仓库的地方部署(如在仓库所在国家或地区的服务器上),或者采用能够保证低延迟访问的技术架构。
OMS的中心化需求: 客户(货主)通常希望通过一个统一的平台查看和管理其在全球所有合作仓库的库存和订单。这意味着OMS需要提供一个中心化的访问入口,汇总来自不同WMS的数据。

因素2:数据一致性的强需求
在WMS中,仓库人员可以查看到到精细化到库位、批次、容器、SN维度的库存,这有助于仓库执行精细化的库位管理、库存管理和业务操作等。而在OMS中,客户(货主)并不需要那么精细化维度的库存,更多地还是希望能看到商品维度维度的库存即可,特殊场景下需要知道批次库存和SN的库存。
两者需要展示的库存颗粒度、精细化程度虽然不一样,但是如果是在同一库存颗粒度下必须要确保两者的库存是一致性的。理想化的程度是,OMS和WMS的库存数据要保持一致,因为数据不一致,客户可能会超卖或者无法下单,导致严重的业务问题和客户满意度下降。
例如说,WMS中有实物库存100PCS,但是OMS因为某些原因展示了120PCS,那么很有可能就会导致OMS超卖20PCS库存,带来很多的损失和困扰。
因素3:性能和扩展性的需求
将两者库存耦合在单一数据库(尤其是在跨国网络环境下),可能会相互影响性能,或者难以针对性地优化。
因素4:系统解耦和演进的需求
WMS和OMS作为两个不同的产品域,其功能演进速度、迭代频次、用户群体等都有一些差异。过度耦合可能导致系统维护困难,一个系统的变更可能意外影响另一个系统。
以上这些因素交织在一起,使得OMS和WMS的库存数据架构设计成为一个需要仔细权衡的难题,对于产品经理来说可能不太关注具体的技术实现方式,但是不同的技术方案带来的影响和效果是怎么样的,还是需要产品经理重点去关注的。
三、一套库存与多套库存的方案对比方案一:统一库存模型(一套库存)
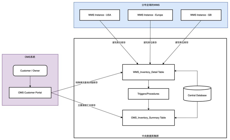
在统一库存模型中,OMS和WMS共享同一个底层的库存数据源,通常是一个中心化的数据库集群。这种架构的核心理念是”单一数据源”(Single Source of Truth),即所有库存数据只存在于一个地方,避免数据冗余和不一致性问题。
数据库层面:
统一库存模型通常有两种实现方式:
1)单一表模式:
2)关联表模式(更常见):
设计多个关联紧密的表,如:

数据流转过程
当WMS执行库存操作(如入库、出库、移库)时:WMS直接更新中央数据库中的WMS_Inventory_Detail表数据库触发器或存储过程自动更新OMS_Inventory_Summary表OMS查询OMS_Inventory_Summary表获取最新库存状态特殊情况下,OMS也可以直接查询WMS_Inventory_Detail表获取更详细的库存信息
优点
缺点
适用场景
统一库存模型特别适合以下场景:
在统一库存模型中,OMS是不会直接增加或减少”实际库存”,而是主要负责库存的预分配和业务流程控制,最终的库存变动是由WMS的实际操作来驱动的。这种设计既保证了数据一致性,又符合实际业务流程中的职责分工。
统一库存模型虽然在理论上能提供最强的数据一致性保证,但在实际应用中,尤其是全球分布式场景下,其性能和可用性挑战不容忽视。选择此模型需要充分评估业务需求、技术能力和基础设施条件,并做好应对潜在风险的准备。
方案二:分离库存模型(多套库存)
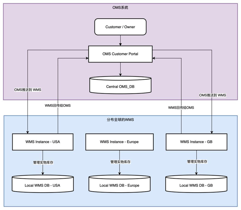
在这种模型下,每个WMS实例(或区域WMS集群)拥有自己独立的数据库,存储其管理的仓库的详细物理库存。同时,中心化的OMS系统也拥有独立的数据库,存储面向客户的逻辑库存视图。两者之间不是简单的数据镜像,而是通过业务单据和事件驱动的方式来保持数据一致性。
WMS端:
OMS端:
数据同步机制
与简单的”数据同步”不同,这种模式下OMS和WMS之间是通过业务单据和事件来驱动库存变化:
1)入库流程:
客户/货主通过OMS创建入库单OMS将入库单推送至对应WMSWMS完成实际收货并确认入库数量WMS将入库结果(实际收货数量)回传给OMSOMS根据入库单的确认结果增加系统中的可用库存
2)出库流程:
客户通过OMS下单,OMS检查可用库存并预占OMS将出库单推送至对应WMSWMS完成拣货、包装、发货等作业WMS将出库结果(实际发货数量)回传给OMSOMS根据出库单的确认结果减少系统中的可用库存
3)库存调整流程:
WMS进行盘点、质检等操作导致库存调整WMS创建库存调整单并执行调整WMS将调整结果推送给OMSOMS根据调整单相应修改系统中的库存

优点
缺点
适用场景
分离库存模型特别适合以下场景:
带来的问题和解决方案
除了上述提到的一些缺点之外,在考虑这个方案的时候,也要关注一下在实际应用的时候我们可能会遇到的这么几个问题,这是比较高频也是比较核心重要的知识点。
1)批次管理问题:
2)库存不一致问题:
3)业务流程问题:
4)系统集成问题:
当然以上提到的几个问题,在实际的业务运转中,也是可以指定对应的产品解决方案的,分别的方案如下:
1)定期库存对账机制:
2)批次信息部分同步:
3)健壮的单据同步机制:
4)业务规则统一:
总的来说,分离库存模型是大多数全球分布式海外仓业务的主流选择,但需要充分认识到其在批次管理、数据一致性等方面的局限性,并通过完善的业务流程和技术手段来弥补这些不足。
三、如何选择?关键考量因素
看到这里,你可能会问:“维他命,说了这么多,到底该选哪个?” 答案是:没有绝对的银弹,选择取决于你的具体业务场景和约束条件。
选择统一库存模型还是分离库存模型,需要考虑以下关键因素:
1. 业务规模与地理分布
初步结论:分布越广、规模越大,越适合分离模型
2. 性能要求
初步结论:对WMS性能要求极高,优先考虑分离模型
3. 数据一致性容忍度
初步结论:零容忍不一致且规模小,选统一模型;能接受最终一致性,选分离模型
4. 技术能力与资源
初步结论:根据团队技术栈和经验选择可驾驭的方案
5. 未来扩展性
初步结论:增长预期高,选择扩展性更好的分离模型
四、总结
回到最初的问题:“海外仓OMS和WMS的库存是用一套还是多套?” 这个问题没有放之四海而皆准的答案。
统一库存模型以其天然的数据一致性优势,在规模较小、地理集中的场景下,如果能克服性能和部署挑战,不失为一种选择。但其对中心数据库的要求极高,且系统耦合紧密,扩展性受限。
分离库存模型凭借其良好的性能、解耦性、扩展性和故障隔离能力,更适合当前大规模、全球化分布的海外仓业务。其核心挑战在于构建一套稳定、高效、可靠的数据同步机制,以保证最终的数据一致性。
对于大多数现代、有一定规模和地域分布的海外仓业务而言,分离库存模型往往是更为主流和推荐的选择。 但这要求产品和技术团队在系统设计之初就充分考虑数据同步的复杂性,并投入足够的资源来建设和维护这套机制。
作为供应链产品经理,我们在做架构决策时,不能仅凭个人喜好或单一维度的考量。必须深入理解业务需求,评估技术可行性,权衡各种约束条件(性能、成本、一致性、扩展性、团队能力),并着眼于未来的发展。
希望今天的分享,能为你在这个问题的决策上提供一些有价值的参考。




