
SEO全网营销实战班
课程简介
全面学习SEO的原理、实操做法和策略,通过掌握站内优化和外链建设,让网站在搜索引擎检索中获得流量,胜任网站搜索引擎优化工作,利用SEO相关技术推广网站,评估分析网站的关键词,提升网站关键词的搜索排名,结合全网营销实现品牌霸屏。
适合人群
1.有充足的时间学习、无互联网经验、刚毕业、或想转行的SEO小白,
2.想通过学习SEO提高企业排名和产品销量的企业老板;
3.对网络推广技术感兴趣的人,想用SEO技术创业谋出路的网络媒体人
课程时间
总课时:27课时 上午/下午(9天) 晚上13天 全日制4天
上课时间
早上9:45-12:45 下午14:30-17:30 晚上19:00-21:00
享受服务
1.签订协议推荐实习和就业;
2.理念+实战+互动式培训,全面提升实战能力;
3.提供创业货源服务,一对一顾问服务、人脉资源服务、人才招聘服务;
4.学员五年期内不限次数0元重学。
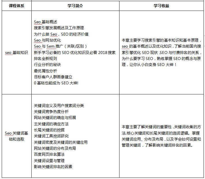
课程大纲







东莞汇学电商教育 学校简介
汇学电商学院是广州市家致力于互联网电子商务第三方服务的综合性公司,主要从事电子商务培训和电商人才输送等业务。旗下拥有电商培训机构和电商服务平台,为广大的电商客户提供较专业、较优质的、较便捷、较的电商服务。 汇学本着诚信服务的宗旨,致力于淘宝培训、微信营销培训、新媒体网络营销培训、京东培训、跨境电商培训、天猫商城,电子商务互联网营销一站式服务,在互联网电商行业中开辟一条新道路。 汇学的logo寓意 以三片绿叶的形式布满电商行业,以顽强的生命力来、...更多>>




