油茶,这一在南方广泛种植的重要经济树种,以其高品质的茶油产品赢得了市场的广泛青睐。为进一步推动油茶产业的繁荣发展,我们深入探讨了油茶种植过程中的一系列关键技术环节,包括良种的选择、造林地的高效准备、科学的种植方法、精细的抚育管理,以及有效的病虫害防治措施。通过这些实践经验的总结,我们旨在为油茶产业的高质量发展贡献一份力量。

油茶,这一属于山茶科山茶属的灌木或小乔木,通常树高控制在4~6米之间。其树皮颜色为淡褐色,单叶以互生方式排列,且具有革质。花朵顶生或腋生,花瓣洁白如雪,花期跨越10月至翌年2月。果实成熟后呈球形,果期集中在翌年9月至10月。油茶得名于其种子可榨取出的优质食用油——茶油。这种食用油色泽明亮、香气扑鼻,不仅富含单不饱和脂肪酸,还含有多种维生素和抗氧化成分,营养价值极高且易于贮藏。正因如此,茶油已成为健康烹饪的理想之选。在南方地区,随着绿色经济和食用油多元化需求的日益增长,油茶因其卓越的食用油品质和生态适应性而受到广泛种植。然而,不恰当的种植技术和病虫害问题成为制约油茶产业持续健康发展的主要挑战。针对这些问题,我们提出了以下解决方案:首先,根据种植区域的具体气候、土壤条件以及生态适应性来挑选经过国家或省级审定且具有高产、稳产性能的优良品种进行栽植。接下来,我们将结合国家林业和草原局公布的《全国油茶主推品种名录》,概述我国油茶主要产区适宜栽植的优良品种。

造林地准备
1 造林地选择
低山丘陵区适宜海拔800米以下的造林地,西南地区则以海拔1800米以下为宜。应优先挑选坡度25°以下、阳光充足的阳坡或半阳坡,并避免山谷深处和风口处,以利于油茶的健康生长和减少冻害。土壤方面,油茶适宜在砂岩、页岩、花岗岩和石灰岩等母质发育而成的红壤、黄壤及黄棕壤中种植,且土层厚度需达到60厘米以上。同时,土壤应保持疏松、肥沃、湿润且排水良好,pH值控制在0至5的酸性至微酸性范围内。气候方面,油茶偏好温暖湿润的环境,年均温和年降水量分别在12至21℃和800毫米左右的地区最为适宜。此外,还需避开病虫害高发区、污染源附近和地质灾害易发地带。
2 造林地清理
通过砍伐、割除或喷洒除草剂等方法,彻底清除造林地上的杂草、灌木等原有植被,以及地表枯枝落叶和较大的石块等杂物,确保清理彻底。对于难以清除的芒草等地块,条件允许时可以采用炼山的方式进行清理。
3 造林地整地
坡度10°以下的造林地采用全面整地方式,整地深度需超过30厘米;而坡度10°以上的造林地则适合采用带状整地方式,沿等高线开设造林带,规格为宽×深=60厘米×60厘米。整地完成后,按设计的造林规格挖掘种植穴,穴的规格为长×宽×深=60厘米×60厘米×50厘米。设计造林密度控制在83至110株/667平方米之间,株行距设置为2米×3米。
油茶种植
1 苗木准备
选用2年生的裸根苗或容器苗进行造林。裸根苗应确保苗高超过25厘米、地径达到3厘米以上;而容器苗的苗高和地径要求略低,但同样需要保持较高的质量。苗木运至造林地后,需在宽约1米的畦内摆好,并注意淋水和使用杀菌剂浸根以防病害。
2 定植
于3月上旬至4月上旬,以及9月下旬至10月下旬,是油茶的适宜造林时期。在造林前的30天,应准备好基肥。每穴施入10公斤有机肥和5公斤钙镁磷肥,与表土充分混合后,作为基肥回填至种植穴,使其高出地面10厘米。
在定植时,需在每个种植穴内挖掘一个深20厘米、直径20厘米的小坑,然后将苗木定植其中,并确保浇足定根水。若造林规模较大,导致用水困难,则可选择在雨后的晴天、种植穴湿透后进行定植。
定植完成后,需定期检查苗木的成活情况。每隔10天检查一次,发现缺苗时及时补植,以确保当年的苗木成活率达到90%以上。
3 间作套种
为了提高土地利用率、改善土壤结构、减少病虫害,并增加经济效益,可以在油茶树行间和株间套种其他经济或绿肥植物。这些植物应具有矮秆、浅根系和对光照需求较小等特点,例如大豆、绿豆、花生等豆科植物,以及紫云英、三叶草等绿肥植物。套种作物与油茶植株的间距应保持在60厘米以上。在油茶种植初期,由于树冠较小,可以适当地密植间作作物;但随着树龄的增长和树冠的扩大,应逐步调整间作作物的种植面积。同时,采取轮作制度,定期更换间作作物,以保持地力和防止病虫害的发生。
抚育管理
1 幼林抚育
对于1年生的幼林,定植后需在距苗木嫁接口50至70厘米处进行定干,并在春季芽萌动时选择3至4个侧枝作为第一层主枝进行培养。在造林当年的6月至7月(春季造林)或次年的2月至3月(秋季造林)雨前,应实施第一次追肥,采用根施法施用尿素,每株施肥量为100克。造林后60至90天内,需以幼树为中心进行松土,深度为15厘米。此外,还需定期清理树体周围1平方米范围内的杂草和杂灌。
对于2年生的幼林,其抚育管理措施与1年生的幼林基本相同,但需根据实际情况进行调整和加强。
春芽萌动之际,每个主枝上应精选2~3个芽作为侧枝进行培养。在油茶春梢开始萌动的雨季前,进行第二次追肥,仍采用根施法,每株施用100克尿素。同时,对土壤进行再次松土。进入夏季5-6月,实施第三次追肥,这次选用沟施法,每株施用250克油茶专用肥。1年内,持续定期清除树体周围1平方米范围内的杂草和杂灌。
对于3年和4年生的幼林,在油茶春梢萌动的雨季前,分别进行第四次和第五次追肥,同样采用沟施法,并增加施肥量至每株500克油茶专用肥。松土深度维持在15厘米,并以幼树为中心。在造林后的第三年春芽萌动时,对侧枝进行修剪,每枝保留2~3个芽以培育结果枝。
在结果树的管理上,每年3-4月或11月,需在树冠投影外进行深翻松土,深度控制在20~30厘米。生长季的雨后,应进行追肥,采用沟施法,每株施用20~30公斤有机肥和1~2公斤速效复合肥(N∶P∶K=10∶6∶8)。同时,根据植株的生长情况,喷施5%的叶面肥,主要成分包括尿素、磷酸二氢钾、微量元素肥和生长调节剂。采果后和春芽萌动前,需进行整形修剪,主要保留春梢,并修剪掉内膛枝、徒长枝、重叠枝和病虫枝等。逐年培育出圆头形、开心形或疏散形的树形。对于衰老的树木,在修剪时应适当疏除老弱枝,并选择新萌发的枝条进行重新培育。
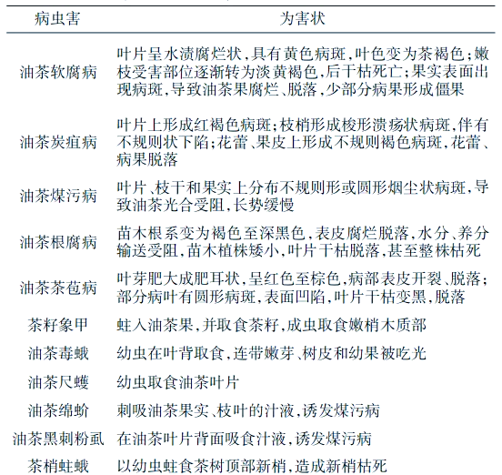
此外,还需注意病虫害的防治。油茶常见的病害有软腐病、炭疽病、煤污病、根腐病和叶斑病等,而常见的虫害则包括茶籽象甲、油茶毒蛾、油茶尺蠖、油茶绵蚧、油茶黑刺粉虱和茶梢蛀蛾等。

2 防治措施
(1)营林措施
优选抗病虫害强的油茶品种进行种植;
合理控制种植密度,确保油茶树冠通风透光,从而降低病菌滋生和害虫藏匿的风险;
定期清理园区,清除落叶、枯枝、病果、落果及杂草,以消除越冬病虫源;
改善园内排水条件,避免湿度过大引发根腐病等,同时合理施肥以增强树势,提高植株对病虫害的抵抗力;
适当修剪过密枝条,增加林内通透度,减少病虫害传播途径,并有助于降低湿度、抑制病害发展;
加强植物检疫,严禁从病虫害严重地区引进种苗,以防新的病虫害传入和扩散;
规范农事活动,避免机械损伤造成伤口引发病菌感染,同时注重轮作制度以减少连作带来的病虫问题;
定期开展病虫害调查监测,建立预报预警体系,实现“早发现、早预警、早防治”。
(2)物理防治
主要利用物理方法防治病虫害,特别适用于虫害防治。虽然病害受病原菌个体大小影响较少应用物理防治,但某些方法如覆盖地膜和果实套袋仍有一定效果。可通过垦复培土灭蛹、刮除虫卵来防治油茶尺蠖;人工捕捉可有效防治油茶尺蠖、茶籽象甲;灯光诱杀则适用于防治油茶毒蛾;粘虫板可诱杀油茶绵蚧、油茶黑刺粉虱。
(3)药剂防治
在病虫害严重为害时,可喷施杀菌剂和杀虫剂(包括生防菌和植物源农药)进行快速防控。这些生物防治药剂相较于传统的化学防治农药更为环保。但需注意定期更换药剂以避免抗药性产生,同时遵守安全间隔期以确保油茶果无药物残留。
(4)天敌生物防控
利用天敌生物来防控病虫害也是一种有效方法。通过引入害虫的天敌,如瓢虫、食蚜蝇等,可以自然控制害虫的数量。但需注意天敌引入可能对当地生态环境的影响,确保引入的天敌与当地生态系统相兼容。
结语
在油茶造林过程中,需要综合考虑多个因素。首先,要根据不同产区的生态条件,精心挑选适宜的高产稳产油茶良种进行栽植。同时,结合油茶的独特特性,仔细选择、清理和整地造林地块。其次,要合理控制定植密度,并适时施肥,以保障油茶在优质的立地条件下健康成长。此外,定期的松土除草、整形修剪等管理工作也不容忽视,它们对于提高造林成活率和生长速度至关重要。最后,为了有效防治油茶可能面临的常见病虫害,应综合运用营林措施、物理防治方法、药剂防治手段以及天敌生物防控策略等多种措施。通过这些综合性的管理和防治措施,可以确保油茶健康、稳定地生长,从而实现高产、优质的油茶产业目标。




