长期以来,我国汽车改装行业处在“灰色地带”,法律法规对汽车改装有着较为严格的限制。但是2018年国家发布政策从顶层开始解冻汽车改装行业指示,2019年《机动车查验工作规程(GA801-2019)》也进一步缩减了乘用车改造的限制,这均进一步推动了我国汽车改装行业的发展。前瞻通过本文带你了解中国汽车改装行业发展现状。
汽车改装行业发展综述
——汽车改装源于赛车运动
汽车改装源于赛车运动。汽车改装指的是在汽车制造厂家原生产的车上进行改装,主要包括车身改装、动力改装、汽车安全性能的改装及对汽车智能方面的改装,以此达到提高汽车性能、美化汽车外观的效果。一般可将其分为外观改装、内饰改装和动力系统改装。

——我国汽车改装发展历程较短
我国汽车改装行业发展历程也较其他发达国家较短。我国汽车改装行业在1997年才从中国香港引进进来,早期主要在广东地区发展,随后向北京、四川等地发展。

——形成了明显的区域特征
目前,我国汽车改装行业已经形成了较明显的区域特征,汽车改装行业主要分布在珠三角、长三角、环渤海和西南地区。珠三角地区由于发展较早且经济较发达,对汽车改装市场有较大的需求。此外,广州、深圳、东莞、中山、珠海、佛山等地已经开始形成了颇具规模的改装用品市场。

政法律法规限制多,但有所缩减
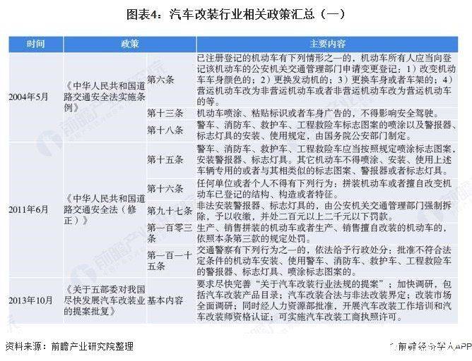
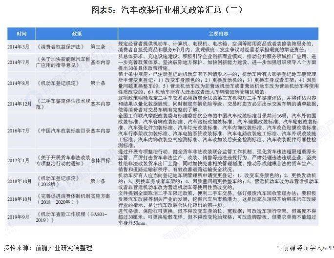
与大多数国外汽车改装行业政策相比,我国的法律法规对汽车改装汽车作了较多的限制。《中华人民共和国道路交通安全法(修正)》、《中华人民共和国道路交通安全法实施条例》和《机动车登记规定》三部基本法对汽车改装进行了一定的限制,具体包括汽车的型号、发动机型号、车架号不能改等。
不过,2018年10月国务院办公厅发布的《完善促进消费体制机制实施方案(2018—2020年)》让国家从顶层开始解冻汽车改装行业指示,文件提到要积极发展汽车改装等相关产业的发展。此外,2019年6月发布的《机动车查验工作规程(GA801-2019)》进一步缩减了乘用车改造的限制。


各方针对问题积极提出解决方案
我国汽车改装行业存在着四大问题。首先,汽车改装产业发展较不成熟,在整车技术和产品对汽车改装的支持力度不够,改装零部件、改装作业等未形成规范系统体系。其次,我国汽车改装行业管理制度较不完善,改装零部件、改装、检测等方面的标准和规范仍属于空白。此外,与国外相比,我国改装技术仍不够先进,大多改装厂商仅停留在外型美观上,同时忽略了汽车的安全性能。另一方面,我国大多数保险公司在改装车出险后只针对原车的部分进行理赔,对改装的部分不进行理赔。
但是,针对这些问题,我国相关政府部门和业界提出相应的解决方案。吉利控股集团董事长李书福在2019年全国两会上提出要加快出台符合国庆的汽车改装政策和法律法规。平安保险公司的《新增加设备损失险条款》也对部分汽车改装纳入到保险理赔范围之中。

近年相关行业发展助推汽车改装市场的发展
——整车制造品牌推出定制改装
近两年来,受汽车保有量趋于饱和、汽车销量下滑等因素影响,汽车产业开始通过汽车定制改装等产业升级提高消费者的购买力,如2019年路虎推出揽胜星脉R-Dynamic Black、马自达推出CX-5 Kuro Edition等。

——汽车后市场发展推动汽车改装行业发展
另一方面,各大厂商也逐渐重视汽车售后服务,2019年中国汽车后市场行业市场规模已经达到13227亿元,汽车后市场的发展有力地拉动了汽车改装行业的发展。

注:2013-2017年数据为汽车后市场协会公布,2018-2019年数据为前瞻根据往年及当年发展现状进行的测算。
——二手汽车翻新改装活跃
同时,近年来二手车市场的活跃也进一步推动了汽车翻新改装,2019年二手车的市场交易再创新高,数量达1492.28万辆,同比增长7.96%。

——赛车赛事的举办催生了更多的需求
此外,拉力赛、短道赛、越野赛、卡丁车赛等相继在我国展开,我国已经举办了众多国际赛事,如F1、ROC、FE等。国际赛事的举办进一步推动了消费者对汽车性能和外观的追求。

行业市场规模突破千亿元
据中国汽车改装用品协会发布的《国内外汽车改装产业分析报告》数据显示,2014年我国汽车改装市场规模在450亿元左右。前瞻推测,2019年我国汽车改装市场规模已经突破1000亿元。





