第 1 章 气压传动技术基础1.1 气动系统的特点及构成
气压传动与控制技术简称气动技术,是指以压缩空气为工作介质来进行能量与信号的传递,实现生产过程机械化、自动化的一门技术,它是流体传动与控制学科的一个重要组成部分。从广义上看,气动技术范畴,除空气压缩机、空气净化器、气动马达、各类控制阀及辅助装置以外,还包括真空发生装置、真空执行元件以及各种气动工具等。
由于气动技术相对于机械传动、电传动及液压传动而言有许多突出优点,因而近年来发展十分迅速,现代气动技术结合了液压、机械、电气和电子技术的众多优点,并与它们相互补充,成为实现生产过程自动化的一个重要手段,在机械、冶金、纺织、食品、化工、交通运输、航空航天、国防建设等各个部门已得到广泛的应用。
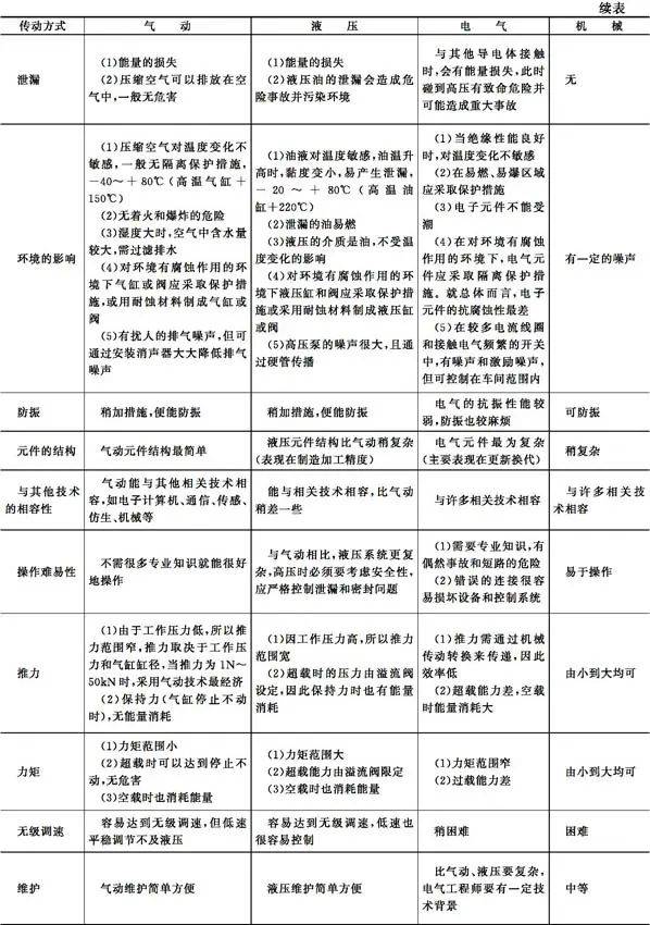
表 21-1-1 气动技术的优缺点

加载中...
表 21-1-2 气动、液压、电气和机械四种传动与控制的比较

加载中...

加载中...

加载中...

加载中...
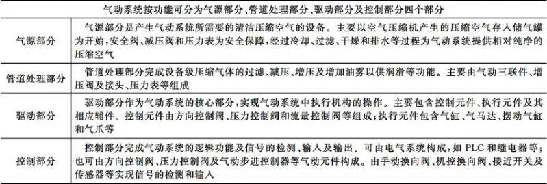
图 21-1-1 气动系统的构成
表 21-1-3 气动系统的构成

加载中...
1.2 空气的性质1.2.1 空气在不同压力和温度下的密度
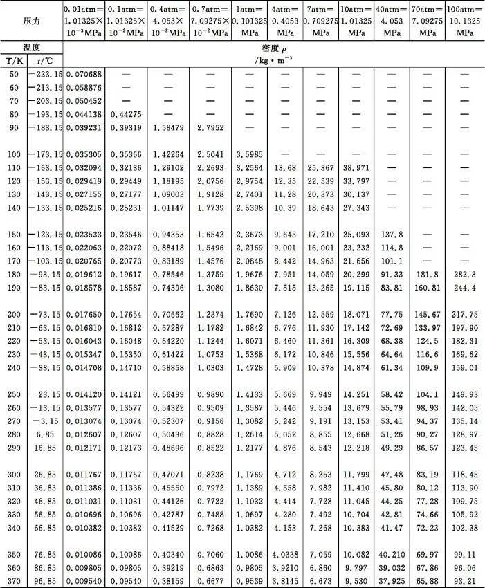
表 21-1-4 空气在不同压力和温度下的密度

加载中...

加载中...

加载中...

加载中...
1.2.2 干空气的物理特性参数
实际计算时,空气可以被看作是理想的气体,在标准状态下具有以下的数据。
表 21-1-5 空气的一些基本参数

加载中...
当温度不同时,气体的一些参数将发生改变,表 21-1-6 给出了空气参数的变化情况。
表 21-1-6 空气参数随温度的变化

加载中...

加载中...
注:Pr普朗特数(Prandtl number)表示速度边界层和热边界层相对厚度的一个参数,反映与传热有关的流体物性。
加载中...
式中,ν为运动粘度,m2/s;α为热扩散系数,m2/s;μ为动力黏度,N·s/m2;λ为热导率,W/(m·K);cp为比热容,J/(kg·K);ρ为密度,kg/m3。
1.2.3 加在十次方倍数前面的序数
表 21-1-7 加在十次方倍数前面的序数

加载中...
1.2.4 不同应用技术所使用的压力(物理、气象、气动、真空)
图 21-1-2 说明了各种压力指示方法,使用 101325Pa 的标准大气压作为参考。注意这不是 1bar,但是对于正常的气动计算,其值可以按 1bar 计算。

加载中...
图 21-1-2 不同应用技术所使用的压力
1.2.5 气动常用单位之间的换算关系
表 21-1-8 气动常用单位之间的换算关系

加载中...

加载中...
① 也称作工业大气压。
② 在百万分之 28 范围内 1L 等于 1dm3并且对于大多数实际用途可以认为是相等的。
1.2.6 不同海拔高度气体的压力和温度
根据大气压力和空气密度计算公式,以及空气湿度经验公式,可得出大气压、空气密度、湿度与海拔高度的关系。
绝对湿度是指每单位容积的气体所含水分的质量,用 mg/L 或 g/m3表示;相对湿度是指绝对湿度与该温度饱和状态水蒸气含量之比,用百分数表达。
从表中可以看出:海拔高度每升高 1000m,相对大气压力大约降低 12%,相对空气密度降低约 10%,绝对湿度随海拔高度的升高而降低。最高温度会降低 5℃,平均温度也会降低 5℃。
表 21-1-9 不同海拔高度气体的压力和温度
加载中...

加载中...
注:标准状态下大气压力为 1,相对空气密度为 1,绝对湿度为 11g/m3。
1.2.7 空气含湿量、温度与密度的关系
表 21-1-10 不同含湿量、温度下的空气密度 kg/m3

加载中...

加载中...

加载中...
注:1. H为含湿量,kg(水)/kg(干空气);t为空气平均温度, ℃。
2.表中数据是在气压p=0.1MPa 下测得的,如果当地气压有变,可换算,如:H=0.03kg(水)/kg(干空气),温度为t=35℃,p=0.1MPa,计算ρ'a。
解:表中查得,ρa=1.1264,则ρ'a=1.1264×720/760=1.067(kg/m3)
在温度范围为-40~40℃ 时 1atm 下空气的最大含水量见表 21-1-11。
表 21-1-11 -40~40℃ 时 1atm 下空气的最大含水量
加载中...
1.2.8 空气中水饱和值——露点
空气中含有的水蒸气量与其温度成正比,而不是通常所认为的与其压力成正比。
当空气冷却时,其中的水蒸气冷凝,达到空气饱和的温度,称为露点。如果温度下降,额外的水分则会以微小液滴或冷凝的形式释放出。可以看到大气露点(ADP℃)的自然例子,其中暖空气与冷表面接触,通常在窗玻璃或清晨露水形成冷凝。
大气露点与天气条件最相关。在压缩空气装置和气动系统中,压力露点更合适。
压力露点(PDP℃)是在高压下发生冷凝的温度,压力通常使用 7bar。
空气能够保持悬浮的实际水量取决于温度,因此 7bar 的 1m3空气将保持与 1bar 下 1m3相同的水量。




