和朋友一起点外卖,同样的店、同样的菜,你的配送费却比他高;出差订酒店,用老账号看是800元,换个新手机查只要600元。这不是错觉,而是过去几年互联网平台价格乱象的缩影。
2026年4月10日,《互联网平台价格行为规则》正式实施,这部被称为“首部系统性监管规章”的新规,究竟要整治哪些顽疾?我们从消费者、商家、平台三个最直接的视角拆解。
从消费者的视角看,新规要斩断“杀熟”与“套路”的黑手
消费者的核心痛点是价格不透明与不公平。这主要体现在两个层面:
第一,是大数据杀熟。 平台利用算法,对“忠诚”的老用户实施更高定价。典型案例比比皆是:

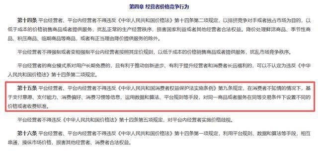
新规第十五条首次以部门规章形式明确禁止此类行为,要求同一商品或服务在同等交易条件下必须同价。关键在于,新规实行“举证责任倒置”——消费者只需提供存在价格差异的初步证据(如截图),平台就必须自证其合理性,否则将被推定为“杀熟”。

违规代价高昂:没收违法所得并处5倍以下罚款;无违法所得的,处5万至500万元罚款。
第二,是花样百出的虚假促销。 这包括:
新规第十八条对此划出红线,禁止通过虚假折价、价格比较等方式销售商品,并要求促销规则、活动期限必须在页面显著位置公示。这意味着,以往那些令人眼花缭乱的“套路”将无处遁形。
转到商家的立场,新规要归还“自主定价”的基本权利
对于数百万平台内经营者而言,最大的枷锁是被迫卷入低价竞争,丧失定价自主权。
平台常用的胁迫手段包括:

这种“内卷”对商家的伤害是致命的。复旦大学研究显示,外卖补贴大战后,商户“外卖加堂食”的总利润平均下降8.9%。立信咨询2026年报告进一步指出,八成餐饮商户净利润下滑,其中35% 的商户降幅超过30%。
为求生,39%的商户被迫更换更低价的原材料供应商,陷入“劣币驱逐良币”的恶性循环。
新规对此的回应是系统性赋权。其第五条明确规定,平台不得强制或变相强制商家降价、不得限定价格、不得强制开通自动跟价系统。同时,2025年修订的《反不正当竞争法》新增第十四条,专门禁止平台强制商家以低于成本价销售,违者最高可罚200万元。
中国网评论指出,这不仅是权利的回归,更是信心的重塑,让商家敢在品质和创新上投入。
对于平台自身而言,新规逼迫其竞争逻辑“换轨”
过去,部分平台凭借流量与数据优势,将“低价”作为竞争的核心甚至唯一杠杆,导致了行业性的扭曲。
支持这种模式的观点认为,低价能快速获取用户,做大市场规模,平台、消费者短期内都能受益。巨大的补贴规模也确实拉动了订单量。
但反对者指出,这种“内卷式”竞争不可持续。它挤压了整个产业链的利润,不仅伤害商家,长期也损害消费者(获得低质商品)和骑手等劳动者权益。央广网评论认为,这导致平台陷入“流量分配型”的零和博弈,而非创造增量价值。
新规的出台,实质上是对平台竞争逻辑的强制性“纠偏”。它没有简单否定低价,而是划清了“正当竞争”与“扭曲性低价竞争”的边界。平台不能再通过算法黑箱和流量霸权操纵价格,必须转向透明规则下的竞争。
这意味着平台的算法能力需要重新定位。专家建议,算法应更多用于优化供需匹配、降低库存损耗、提升物流效率等创造社会总价值的领域,而不是用于价格歧视或流量胁迫。平台竞争的重点,将从“谁的价格更低”转向“谁的品质更优、服务更好、效率更高”。
整合判断:一场系统性重构,但执行是关键
综合以上三个视角,我们可以得出一个整合性结论:《互联网平台价格行为规则》并非对单一乱象的修补,而是对平台经济价格秩序的一次系统性重构。
它同时瞄准了消费者端(公平透明)、商家端(自主权利)和平台端(竞争规范)三大痛点,试图用一套规则打通梗阻。其核心逻辑是:通过保障商家自主定价权来稳定供给质量,通过保护消费者公平交易权来提振需求信心,最终倒逼平台放弃短期流量劫掠,转向长期价值创造。

新规已展现出初步效果。实施前夕,三部门组织主要平台自查自纠,抽查显示价格行为“明显改善”。头部电商和本地生活平台已开始撤销强制定价系统、优化价格公示。
然而,规则的生命力在于执行。算法黑箱的复杂性、取证的难度、平台可能产生的新规避手段,都是未来监管面临的挑战。新规能否真正落地生根,取决于常态化、精准化的监管能否持续,以及消费者和商家能否有效运用新规赋予的权利进行监督。
这场治理的最终目标,是构建一个商家自主经营、平台公平竞争、消费者理性选择的健康数字生态。从“价格战”到“价值战”的转向,虽然阵痛难免,却是平台经济走向高质量发展的必经之路。




