注:1—最适宜方法;2—适宜方法;3—较适宜方法;4—不适宜方法。

加载中...
图 3.4

加载中...
图 3.4 土壤调查布点方式
其中,系统网格布点法是简单、易操作、最适宜的布点方法之一。系统网格布点法点距确定方法如下:场地存在非均匀分布的点状污染源(美国 EPA 方法)宜采用概率捕获污染源方法确定调查点间距;依据大比例尺地面调查污染源平面尺度统计结果,确定场地可见污染源的平均尺度;根据场地调查精度要求,设定一个捕获污染源的概率值如 94%(即错失率为 6%)查表,反求出剖分场地正方形网格的边长。
污染场地土壤污染途径采样点的数量应根据场地的规模、污染源的性质、场地土壤类型、污染的程度等情况决定。在一般情况下,土壤采样点的数量应按照每个污染源不少于 2~3 个进行布设。
3.4.1.2 土壤环境调查初步采样监测点位的布设
① 可根据原场地使用功能和污染特征,选择可能污染较重的若干地块,作为土壤污染物识别的监测地块。原则上监测点位应选择地块的中央或有明显污染的部位,如生产车间、污水管线、废弃物堆放处等。
② 对于污染较均匀的场地(包括污染物种类和污染程度)和地貌严重破坏的场地(包括拆迁性破坏、历史变更性破坏),可根据场地的形状采用系统随机布点法,在每个地块的中心采样。
③ 监测点位的数量与采样深度应根据场地面积、污染类型及不同使用功能区域等调查结论确定。
④ 对于每个监测地块,表层土壤和深层土壤垂直方向层次的划分应综合考虑污染物迁移情况、构筑物及管线破损情况、土壤特征等因素确定。采样深度应扣除地表非土壤硬化层厚度,原则上建议 3m 以内深层土壤的采样间隔为 0.5m,3~6m 采样间隔为 1m,6m 至地下水采样间隔为 2m,具体间隔可根据实际情况适当调整。
⑤ 一般情况下,应根据场地环境调查结论及现场情况确定深层土壤的采样深度,最大深度应直至未受污染的深度为止。
土壤样品分表层土和深层土。深层土的采样深度应考虑污染物可能释放和迁移的深度(如地下管线和储槽埋深)、污染物性质、土壤的质地和孔隙度、地下水位和回填土等因素。可利用现场探测设备辅助判断采样深度。采集含挥发性污染物的样品时,应尽量减少对样品的扰动,严禁对样品进行均质化处理。土壤样品采集后,应根据污染物理化性质等,选用合适的容器保存。含汞或有机污染物的土壤样品应在 4℃ 以下的温度条件下保存和运输,具体参照 HJ 25.2。
土壤采样时应进行现场记录,主要内容包括:样品名称和编号、气象条件、采样时间、采样位置、采样深度、样品质地、样品的颜色和气味、现场检测结果以及采样人员等。
3.4.1.3 土壤采样布点中需要注意以下情形
当场地污染为局部污染,且热点地区(第一阶段及第二阶段初步采样所确认的污染地块)分布明确时,应采用判断布点法在污染热点地区及周边进行密集取样,布点范围应略大于判断的污染范围。当确定的热点区域范围较大时,也可采用更小的网格单元,在热点区域内及周边采用网格加密的方法布点。在非热点地区,应随机布置少量采样点,以尽量减少判断失误。随机布点数目不应低于总布点数的 5%。
如需采集土壤混合样,可根据每个监测地块的污染程度和地块面积,将其分成 1~9 个均等面积的网格,在每个网格中心进行采样,将同层的土样制成混合样(挥发性有机物污染的场地除外)。
深层采样点的布置应根据初步采样所揭示的污染物垂直分布规律来确定,符合污染初步采样阶段的相关要求及《场地环境监测技术导则》(HJ 25.2)的相关要求。
当详细采样不能满足风险评估要求,或划定场地污染修复范围的要求时,应该采用判断布点法进行一次或多次补充采样,直至有足够数据划定污染修复范围为止。必要时,可开展土壤气、场地人群和动植物调查等,以进行更深层次的风险评估。
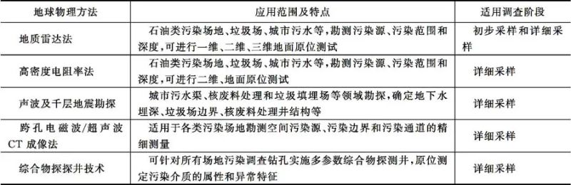
3.4.1.4 深部土壤污染调查地球物理勘查技术
污染场地调查中涉及的地球物理方法包括地质雷达法、高密度电阻率法、综合测井技术等。在实际工作中,往往需要多种物探方法开展场地调查,常用物探方法的应用范围及特点见表 3.7。
表 3.7 常用物探方法的应用范围及特点





