引言
在离网供电、车载电源、便携式发电及应急备用电源等领域,高效、稳定、轻量化的逆变器产品需求持续增长。本文重点解析一款基于CXMD32132 SPWM专用芯片开发的500W正弦波逆变器Demo方案——CXMD32132_24V_500W,从其核心特性、技术架构、工作原理到实际应用,进行全面介绍,为工程师和行业用户提供有价值的参考。


国产小型房车10万左右,轻松拥有属于你的移动小窝!
一、产品概述
CXMD32132_24V_500W是一款额定输出功率为500W、峰值功率达600W的高性能纯正弦波逆变器。其输入电压范围为20V–30V DC,输出电压稳定在220V AC ±10%,输出频率精度为50Hz/60Hz ±0.1Hz,额定输出电流2.3A,最大电流2.7A,具备优异的电气性能和波形质量,空载波形失真率小于1.5%,满载失真率低于3%。

该逆变器集成了多重保护机制,确保系统安全可靠运行:
1.1.电池欠压/过压保护
1.2.输出过载与过流保护
1.3.PCB与IGBT过温保护
1.4.输出短路保护
通过UART串口,用户可灵活设置输出频率、电压、保护阈值等参数,并实时读取输出电压、电流、频率及故障代码,实现系统的智能监控与维护。

二、核心芯片CXMD32132简介
CXMD32132是一款高度集成的数模混合芯片,采用QFN39封装,内部集成两路600V半桥MOS驱动器、SPWM正弦波发生器、死区控制、软启动、多重保护电路和UART通信接口。其主要特点包括:
2.1.内置高精度时钟:支持内置24MHz振荡器或外接晶体,保证输出频率精度;
2.2.电流模式控制:提升动态响应与带载能力;
2.3.集成运放与比较器:用于电压反馈和短路保护,支持逐周关断(SCP);
2.4.全面的保护功能:包括输出欠压/过压、过流、过温及短路保护;
2.5.UART通信接口:支持参数设置与状态读取,便于系统集成与调试。

三、系统架构与工作原理
该逆变器采用DC-DC-AC两级变换结构:
3.1 前级DC-DC升压变换
前级采用CG1003零电流软开关全桥准谐振拓扑(见图4-1),将24V蓄电池电压升压至310–400V高压直流母线。其核心特点包括:
3.1.1)软开关技术(ZCS):工作频率达70kHz,MOS管在零电流条件下开关,显著降低损耗与发热;
3.1.2)谐振网络设计:由Lr和Cr构成串联谐振回路,通过调整PWM频率匹配谐振点,实现高效能量转换;
3.1.3)开环控制策略:通过变压器匝比设计实现电压变换,控制逻辑简洁,可靠性高。
3.1.4)DC/DC 变换器-全桥准谐振变换原理
传统的逆变器,由于开关频率主要被开关管的开关损耗限制,开关频率一般都在 30KHz~40KHz
之间,导致所选的功率器件尺寸比较大,很难实现高效率及小体积的变换器。
在 CXMD32132 500W 逆变器中,屹晶微公司采用了专有的软开关技术,该技术是准谐振的软
开关推挽电路,具有开关频率高达 70KHz,变换器体积小,功率 MOS 管开关损耗小、效率高,成本低等优点,每个 PWM 周期里都使功率 MOS 管工作在零电流(ZCS)开启和关断模式,大大降低了开关管的发热量,同时也设计为满载 500W 时无需外加散热片为目的,在逆变器市场上是前所未有的、完全创新的设计。现将结构描述如下:

图 4-1 为全桥准谐振 DC/DC 变换器原理图,直流 24V 蓄电池电压通过 Cin 滤波电容连接到
全桥 MOS 管Q 1 和 Q3 的 D 端,Cin 滤波电容采用了多个 MLCC 低 ESR 的电容并联,Q1、Q2
和 Q3、Q4,驱动信号为频率 70KHz、占空比为 50%、上下管死区为 500nS 的 PWM 互补信号,谐振电路器件由 Lr,Cr 组成串联谐振,调试时调整 PWM 频率使其对应到 Lr,Cr 谐振点上,目的使其 Q1 和 Q2 能实现 ZCS 开启和关断,输出桥式整流由 D1、D2、D3、D4 组成,经 Cout大电容滤波后得到较平滑的高压直流电压。直流 24V 升压到 360V 左右的高压,主 要 由变压器的匝比来完成,合理设计变压器的匝比,使变换器工作在开环模式,来实现控制逻辑最简化。为了更好的理解全桥准谐振电路的工作原理,现将 Q1、Q2 和 Q3、Q4 实现零电流开启和关断的过程描述如下: 结合图 4-1 的原理图,谐振电路由 Lr 和 Cr 组成串联谐振,谐振频率根据公式 f=1/
2π√(LrCr)
,其中 Lr 是包括变压器的漏感。

图 4-2 为 Q1、Q2 和 Q3、Q4 工作在软开关全桥模式下工作波形,”G1 on Q1”信号为
Q1 MOS 管的门极波形,”G2 on Q2” 信号为 Q2 MOS 管的门极波形,”G3 on Q3”信号为
Q3 MOS 管的门极波形,”G4 on Q4”信号为 Q4 MOS 管的门极波形,Q1、Q2 和 Q3、Q4
为频率 70KHz,占空比为 50%,死区为 500nS 的 PWM 互补信号。假设正 周期 Q1、Q4 的
门极为高电平使其导通, 24V 电源将通过 Q1 和 Q4 加在 T1 变压器的 NP 绕组两端,变压器的
NS 两端将产生 24VxN 倍的电压(N 为变压器匝比), 由 变压器的同名端可知,NS 的电压
将通过 Lr、Cr、D1 和 D4 提供给负载,当电流流过 Lr 和 Cr 时,谐振电流将按正弦规律变化,
此电流对应到变压器的初级电流如图 4-2 所示的“In(p)”电流波形的正半周,“D2 on Q2”
信号为 Q2 MOS 管的漏极波形,从图 2-2 中可以看出 Q1 和 Q2 的开启和关断都工作在零
电流模式下。

同理 负周期 Q3 和 Q2 的门极为高电平使其导通, 24V 电源将通过 Q3 和 Q2
加在 T1 变压器的 NP 绕组两端,变压器的 NS 两端将产生 24VxN 倍的电压(N 为变压器匝
比), 由 变压器的同名端可知,NS 的电压将通过 Lr、Cr、D2 和 D3 提供给负载,当电流流
过 Lr 和 Cr 时,谐振电流将按正弦规律变化,此电流对应到变压器的初级电流如图 4-2 所示的
“In(p)”电流波形的负半周,“D4 on Q4” 信号为 Q4 MOS 管的漏极波形,从图 4-2 中可
以看出 Q3 和 Q4 的开启和关断都工作在零电流模式下。
图 4-2. Q1 and Q2 ZCS 谐振时的波形图

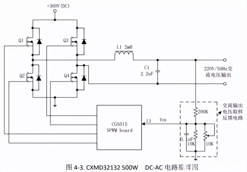
3.2 后级DC-AC逆变变换CGS015 SPWM工作原理
后级采用CGS015 SPWM驱动模块,实现单相全桥逆变(见图4-3),其调制方式为单极性调制:
3.2.1)高频臂调制频率20kHz,工频臂为50Hz互补信号;
3.2.2)通过反馈稳压(VB引脚)实现输出电压的精确控制;
3.2.3)经LC滤波器滤除高频分量,输出纯净50Hz正弦波。
3.2.4)如图 4-3 所示,CXMD32132 500W 的后级 DC To AC 逆变部分采用了单相全桥逆变
电路,驱动电路采用了一款专门用于单相纯正弦波逆变器的驱动板 CGS015。
该驱动电路采用了单极性调制方式,两组桥臂分别由高频臂和工频臂组成,高频臂的调
制频率为 20KHz,上下管信号为死区可调的互补信号,工频臂为 50Hz的上下管互补信号。
逆变器的输出电压由 CGS015 驱动板的 13 脚 VFB 稳压反馈来完成,在正半周 Q1、Q2
按 SPWM 规律互补导通和 Q3 截止、Q4 导通时,逆变器的输出为上正下负,大小为
Udc*M(调制系数),在负半周 Q1、Q2 按 SPWM 规律互补导通和 Q4 截止、Q3 导
通时时,逆变器的输出为下正上负,大小为-Udc*M,经 L1,C1 低通滤波器滤除高频信号后得到 50HZ 正弦波输出。

3.3.结构概述
该方案为 DC-DC-AC 两级功率变换结构,前级为隔离 DC-DC 升压电路,采用了 CGT003 零电流软开关全桥准谐振结构,DC-DC 升压变换结构如图 4-1,将蓄电池直流 24V 转换到 310V~400V 高压直流母线电压,后级为 DC-AC 全桥变换器,采用了 CGS015 SPWM 驱动模块,将高压直流母线电压转换到 220VAC 的纯正弦波电压,能实现空载波形失真率小于 1.5%、满载波形失真率小于 3%和高精度输出电压的特性,能满足逆变器行业的波形要求。
四、性能优势与技术亮点
4.1.高效率与小型化:软开关技术与高频运行使变压器和电感体积大幅减小,整机尺寸仅124mm×110mm×75mm;

4.2.优异的热管理:500W满载无需外接散热片,适用于紧凑空间;
4.3.高可靠性:逐周保护机制与多重故障诊断功能,保障系统长期稳定运行;
4.4.良好的兼容性:支持容性、感性负载,适用多种电器设备。
五、PCB与硬件设计
方案包含三块核心板卡:
5.1.功率底板:集成IGBT、MOS管、滤波电容、电流互感器等功率器件;
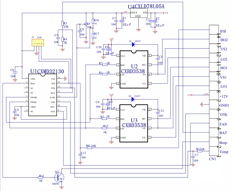
5.2.前级驱动板CGT003:基于CXMD32130实现推挽控制与驱动;
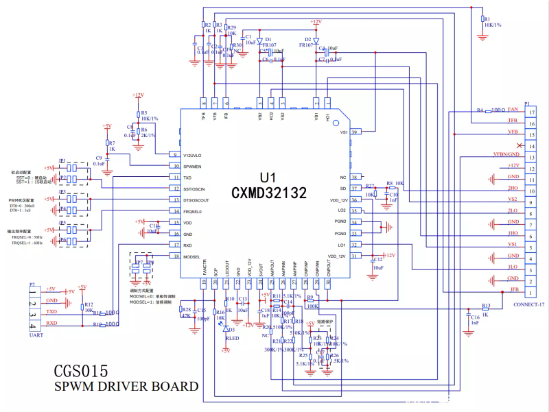
5.3.SPWM控制板CGS015:以CXMD32132为核心,生成SPWM信号并实现保护逻辑。
PCB布局合理,支持双面贴装与插接结构,具有良好的EMC性能和散热特性。
六、变压器设计与绕制工艺
变压器采用CQ4020磁芯,绕制结构如下:

6.1.主绕组使用1mm铜片,分两段各1匝密绕;
6.2.输出绕组为100股0.1mm丝包线,共30匝疏绕;
6.3.层间绝缘采用3M胶带,确保耐压与可靠性。
七、应用场景
该500W逆变器方案广泛应用于:
7.1太阳能储能系统
7.2车载逆变电源
7.3户外应急供电
7.4家用备用电源
7.5工业控制设备
八.CXMD32132 24V 500W功率板原理图8.1.CXMD32132 500W Demo 板整机原理图24V/500W 功率底板原理图

8.2.CGT003_24/48/60V 控制板原理图,

8.3.CGS015 控制板原理图

九.CGD500W_V1 Demo 板的 PCB9.1.CGD500W_V1 功率底板元器件位图,9.1.1)CGD500W_V1功率底板 Top 丝印层

9.2.2)CGD500W_V1 功率底板 Bottom丝印层

9.2.CGD500W_V1 功率底板 PCB 走线图
9.2.1)CGD500W_V1功率底板 Top 层走线图

9.2.2)CGD500W_V1 功率底板 Bottom层走线图

9.3.CGS015 元器件位图
9.3.1) CGS015 Top 丝印层

9.3.2) CGS015 Bottom丝印层

9.4.CGS015 PCB 走线图
9.4.1)CGS015 Top层走线图

9.4.2)CGS015 Bottom层走线图

9.5.CGT003_24/48/60V 全桥前级驱动板元器件位图,CGT003 Top丝印层

9.6.CGT003_24/48/60V 全桥前级驱动板 PCB 走线图
9.6.1)CGT003_24/48/60V Top层走线图

9.6.2)CGT003_24/48/60V Bottom层走线图

十.方案板元器件列表10.1 CGD500W_V1 功率底板 BOM 表


10.2 CGT003_24V 控制板 BOM 表

10.3 CGS015 控制板 BOM 表

结语
CXMD32132_24V_500W逆变器方案凭借其高集成度、高效率、优异的波形质量和完善的保护功能,在500W级逆变器市场中具备显著竞争力。无论是从技术架构还是实际应用表现,该方案都为中小功率逆变器设计提供了优秀的参考范例,适合多种离网和移动电源场景的需求。




