化妆品是一种精细化工产品,主要通过喷洒、涂抹等方式,使其覆盖在人体的毛发、皮肤、唇齿、指趾甲等部位。化妆品中含有丰富的营养物质,可供微生物滋生、生长、繁殖,并且在化妆品的生产和使用过程中,不可能达到完全无菌状态,所以化妆品中含有些许微生物是不可避免的。而这些微生物会使化妆品变质、失效等,容易对使用者的表皮保护系统造成损害,进而发生过敏、溃烂,甚至发生癌变,对使用者的健康造成严重影响。

所以防腐剂对于化妆品是不可缺少的一部分,其不但抑制细菌、霉菌和酵母菌的新陈代谢,而且影响其生长和繁殖。防腐剂主要从以下几个方面发挥作用:①破坏微生物细胞壁或抑制微生物细胞壁的形成;②影响细胞膜的功能;③抑制蛋白质合成和致使蛋白质变性。
化妆品中可添加的防腐剂种类较多,主要分为传统防腐剂、天然防腐剂和无添加防腐剂。
01
传统防腐剂
传统防腐剂多为化学合成品,抑菌作用强,是市场上化妆品防腐剂应用的主流,但是具有一定的毒性和刺激性。

尼泊金酯类
常用的有甲酯、乙酯、丙酯和丁酯,常温下为无色或白色晶体,防腐机制是破坏细胞膜进而使细胞内的蛋白质变性以达到防止微生物滋生、生长、繁殖的目的。在我国规定的最大允许使用浓度为:混合酯0.8%,单酯0.4%(均为以酸计),最佳使用pH范围是4~9。


醇类防腐剂
比较常用的是苯氧乙醇和苯甲醇,苯氧乙醇对铜绿假单胞菌(绿脓杆菌)的杀灭效果十分显著,对革兰阳性菌及革兰阴性菌均有抑制作用,其机理是通过作用于细胞膜上增大钾离子的通过率,降低酶的活性,以此抑制细胞生长,达到抗菌效果。《化妆品安全技术规范》(2015年版)规定苯氧乙醇可以用于驻留型和洗去型的化妆品中,最高使用限量1%。
只使用苯氧乙醇作为防腐剂时,低浓度下防腐效果不好,高浓度时又可能引起皮肤灼热、刺痛,所以需要与其他防腐成分复配使用。乙基己基甘油与苯氧乙醇的复合搭配是比较经典的防腐增效案例,例如亚什兰的EUXYL® PE 9010;此外苯氧乙醇还可与甘油辛酸酯、氯苯甘醚、1,2-己二醇、山梨坦辛酸酯等复配,达到协同增效的防腐功效。

苯甲醇又称苄醇,常温下为无色液体,具有强烈的灼烧味和轻微的芳香臭。主要对革兰阳性菌、真菌、霉菌、酵母菌有较强的抑制作用,毒性强,但低浓度不会对人体产生毒性,且抗菌效果明显,最大允许使用质量分数为0.1%。

有机酸及其盐类
常用的有苯甲酸及其盐类、 山梨酸及其盐类、 水杨酸及其盐类。《化妆品安全技术规范》2015年版规定苯甲酸及其盐类最高添加量是0.5%(以酸计),山梨酸及其盐类最高添加量是0.6%(以酸计),水杨酸及其盐类最高添加量是0.5%(以酸计)。
苯甲酸,又名安息香,无色无味片状晶体。未离解酸具有抗菌活性,pH=2.5~4.0 时活性最佳。苯甲酸及其盐类对酵母菌及霉菌作用效果很好,用量一般为0.1%~0.2%。

山梨酸又称清凉茶酸,微溶于水,能够与多种有机溶剂互溶,在酸性环境中,抑菌能力更强,主要通过与微生物酶系统的巯基结破坏其大部分酶系统而发挥防腐作用。与苯甲酸相比,山梨酸钾的抑菌效果是苯甲酸的5-10倍,毒性约为苯甲酸的1/4。

水杨酸及其盐类是化妆品的准用防腐剂和限用组分,在化妆品中具有多重身份,因其具有抑制微生物生长的作用,可以作为防腐剂使用,也可以在淋洗类发用产品中作为去屑剂使用。水杨酸类防腐剂还能够净化毛孔,调节皮肤的油脂分泌,也经常添加在祛痘控油类护肤品中。

甲醛释放体类
目前在化妆品中常用的甲醛释放体有1,3二羟甲基-5,5二甲基海因(DMDMH)、咪唑烷基脲、重氮咪唑烷基脲、季铵盐-15等。甲醛释放体类防腐剂能够缓慢地释放出极少量的游离甲醛,从而发挥甲醛在杀灭微生物方面的作用。甲醛释放体防腐剂对革兰阳性菌、阴性菌、霉菌和酵母菌均有抑制效果,对假单胞菌效果尤好。
虽然甲醛释放体防腐效果优秀,但因为会释放甲醛,消费者比较担心安全风险,所以目前已很少使用目前《化妆品安全技术规范》(2015年版)规定DMDMH、咪唑烷基脲、季铵盐-15的最高添加量分别为0.6%、0.6%以及0.2%。
其他
其他防腐剂还有甲基异噻唑啉酮(MIT)、甲基氯异噻唑啉酮(CMIT)、碘丙炔醇丁基氨甲酸酯(IPBC)。
异噻唑啉酮类防腐剂与蛋白质的巯基发生反应,抑制活性物质运输和葡萄糖氧化作用,使细菌变性,具有广谱的抑菌作用,主要应用于淋洗类化妆品。《化妆品安全技术规范》(2015年版)中甲基异噻唑啉酮的使用限量为0.01%。
甲基氯异噻唑啉酮和甲基异噻唑啉酮的混合物(CMIT/MIT),浓度比例3︰1,市场简称为“卡松”,目前广泛用于洗去型化妆品的防腐保护。中国《化妆品安全技术规范》(2015年版)规定该产品最高使用限量为15 ppm(洗去型产品),与欧盟对于该产品的使用规定一致。
IPBC是《化妆品安全技术规范》2015年版中可以使用的为数不多的杀真菌剂之一,对霉菌和酵母菌杀灭效果优秀,在配方中通常与杀细菌剂配伍使用达到广谱的防腐效果。《化妆品安全技术规范》2015年版规定IPBC的最高添加量是0.05%,不能用于口腔卫生和唇部产品,在留存型产品中用量超过0.02%时需标注“含碘”。
02
天然防腐剂
天然防腐剂虽然具有一定的防腐功能,并具有低毒、温和的特点,但其提取工艺较复杂,产量低。
那么有哪些天然防腐剂呢?经研究发现,对真菌抗菌活性强的植物有丁香、木香、大黄、肉桂、茵陈蒿、艾叶、黄连、黄柏等;对细菌有较强抑制作用的有连翘、藿香、苦参、乌梅、金银花、厚朴、白头翁、虎杖等。
这些天然防腐剂能达到抑菌效果的主要原因就是其含有某些抑菌有效成分,如生物碱类、皂苷、黄酮类、香豆素和内酯类、蒽醌类、酚类化合物和萜类化合物等。实际操作,就是通过物理或化学分离提取方法从这些抗菌植物中获得的具有抑菌及其他药理作用的生物活性物质。天然防腐剂的抑菌机制主要可以分为以下3种方式:破坏细胞壁和细胞膜、破坏蛋白质和遗传物质、抑制细胞呼吸作用。
03
无添加防腐剂
无添加防腐剂,是利用化妆品中功能性原料(不在《化妆品准用防腐剂表》中)具有的防腐作用来抑制微生物繁殖,所以通常也叫“防腐替代”、“无添加防腐剂”、“无防腐剂”或“表外防腐剂”等。
无添加防腐剂的品种很多,目前流行的有:
醇类:戊二醇,己二醇,丙二醇,丁二醇,辛二醇,苯乙醇等;
中碳链长的极性两亲物:乙基己基甘油,甘油癸酸酯,癸酸,甘油辛酸酯,山梨坦辛酸酯,甘油十一碳烯酸酯等;
有机酸:乙酰丙酸,茴香酸,辛酰羟肟酸等;
酮类:对羟基苯乙酮等。

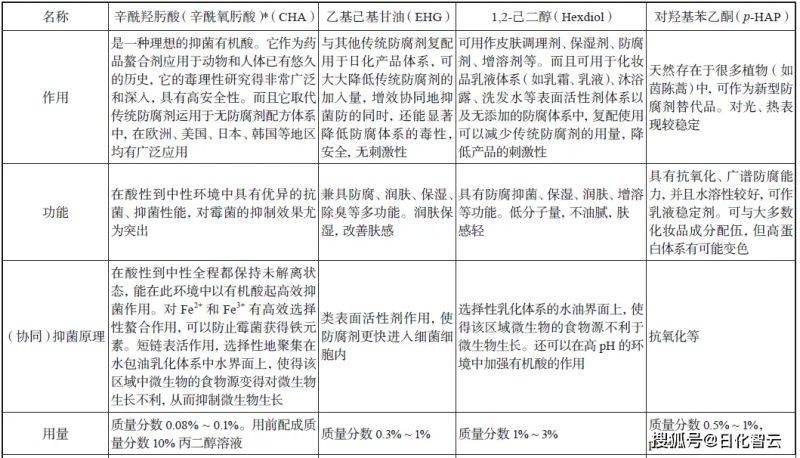
1,2-己二醇
外观为无色透明状,有温和的甜香味,作为化妆品原料时,具有良好的杀菌保湿作用(抑菌机理:能够进入到微生物的细胞膜,然后破坏细胞膜的完整性,让细胞液渗透出来,最后导致微生物死亡),同时对人体肌肤没有敏感的副作用。

在作为替代防腐使用时,1,2-己二醇需要与其他成分复配使用,例如1,2-己二醇和对羟基苯乙酮添加量为(质量比)0.5:0.5或0.8:0.4、1,2-己二醇和丙二醇添加量为(质量比)0.8:0.2或0.8:0.3时,能够通过防腐挑战测试。
对羟基苯乙酮
又称馨鲜酮、4-羟基苯乙酮,常温下为白色针状结晶(因为具有苯环的对称性和能形成分子间氢键,所以其熔点较高,常温下为结晶固体粉末),微溶于水。馨鲜酮算是一种天然植物提取物,天然存在于存在于菊科植物滨蒿的茎、叶,茵陈蒿、萝藦科植物、人参娃儿藤等植物的根中。
因为含有酚羟基,所以对羟基苯乙酮具有一定的抗氧化性,通常作为抗氧化剂使用,但由于其具有较强的防腐效果,也常常作为防腐增效剂使用(常与己二醇、戊二醇、辛甘醇、乙基己基甘油等搭配使用以代替传统防腐剂),在高低pH和温度范围内都有优异的稳定性。

对羟基苯乙酮一般与1,2-己二醇搭配使用以替代传统防腐剂,当1,2-己二醇浓度为1%时,其有一定的杀细菌能力,当对羟基苯乙酮浓度为0.5%时,其对真菌有杀灭能力,二者复合使用,当1,2-己二醇和对羟基苯乙酮添加量为(质量比)0.5:0.5或0.8:0.4时,可通过在乳液、膏霜和凝胶中的防腐挑战试验。

辛酰羟肟酸
也称辛酰氧肟酸(简称CHA),属于有机酸的一种,化学结构式见下图,外观为白色或类白色晶体,分子量为159.26,易溶于丙二醇,甘油,表面活性剂,在水(23℃)中的溶解度为1.55 g/L。

目前在化妆品中,辛酰羟肟酸(CHA)主要是作为螯合剂和协助防腐使用,但是这两者的机理是一样的,CHA的协助防腐作用也是主要通过螯合金属离子(主要是Fe3+)来达到。
辛酰羟肟酸抑菌谱较为单一,单独使用抑菌效果较弱,因此需要和其他抑菌或抑菌增效成分(如丙二醇、己二醇、戊二醇、辛甘醇、乙基己基甘油、对羟基苯乙酮等)复配使用,以达到代替传统防腐剂的作用。
李欣航等优选出0.056%辛酰羟肟酸与1,2-己二醇0.224%、乙基己基甘油0.056%、甘油辛酸酯0.084%进行复配(总含量为0.42%),并通过防腐挑战实验和过敏性斑贴实验对复配防腐体系进行综合评价,结果显示,该防腐体系抑菌效果较好,且温和无刺激。
乙基己基甘油
又叫辛氧基甘油,是一种甘油基醚,外观为无色至淡黄色粘稠液体,是一种多用途、多功能的添加剂,还是非常有效的除臭活性物质和防腐剂的增效剂。

乙基己基甘油具有类似表面活性剂的结构,可影响微生物细胞膜的界面张力,使防腐剂能更有效地渗入微生物细胞内,显著提高抗菌效果。乙基己基甘油和传统防腐剂配合使用,可以产生增效作用,降低传统防腐剂的加入量,使产品毒性减小,刺激性降低。
如表3可知在乙基己基甘油与甲基异噻唑啉酮(MIT)不变的前提下,表中各比例复配产品均有抑菌作用,二者质量比达到1:10时,亦具备良好的抑菌性能,随着乙基己基甘油/甲基异噻唑啉酮的复配比值的减小,抑菌性能逐渐增强,但抑菌性能的上升趋势逐渐平缓。

如表4可知随着乙基己基甘油/苯氧乙醇的复配比值的减小,抑菌性能逐渐增强,即最佳比例为1:9。





