要理解防腐涂料和防腐漆的区别,核心在于 “范畴包含关系”:防腐漆是防腐涂料的子类 ,防腐涂料是涵盖更广泛的 “大类概念”,两者在成分、形态、适用场景等维度存在明确差异,具体可从以下 5 个核心维度对比:
一、核心区别:概念范畴的 “包含与被包含”
防腐涂料:是所有具备 “防止基材(如金属、混凝土、木材)被腐蚀” 功能的材料总称,范畴极广,既包括含有颜料的 “漆”,也包括不含颜料的清漆、粉末状涂料、膏状涂料等。
防腐漆:是防腐涂料中最常见的子类,特指以树脂为成膜基料、添加颜料(如防锈颜料)、溶剂和助剂制成的液体状防腐材料,通常需通过刷、滚、喷等方式施工。
简单来说:所有防腐漆都是防腐涂料,但并非所有防腐涂料都是防腐漆。
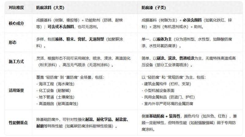
二、5 大维度详细对比
为了更清晰区分,可从成分、形态、施工方式、适用场景、性能侧重点等维度展开:

三、典型例子:直观区分两者
通过具体产品案例,能更快速理解差异:
属于防腐涂料,但不属于防腐漆的产品:
粉末防腐涂料:用于管道内壁、汽车零部件,需高温烘烤固化,形态为粉末,无溶剂,不属于 “漆”。
聚脲防腐涂料:无溶剂、膏状,通过高压喷涂施工,用于水池、油罐内壁,耐水耐化学品,不属于 “漆”。
防腐清漆:不含颜料(透明),用于木材或金属表面防腐(如醇酸清漆),因无颜料,不叫 “漆”(漆需含颜料)。
属于防腐漆的产品:
醇酸防腐漆:常见民用防腐漆,用于室外栏杆、铁门,价格低,耐候性一般。
环氧防腐漆:工业常用,用于机械设备、储罐外壁,耐油耐水,需配套底漆使用。
水性丙烯酸防腐漆:环保型,用于室内金属构件,无有机溶剂挥发,防腐性中等。
四、总结:如何选择?
在实际应用中,可根据使用环境严苛程度和施工条件选择:
若为日常民用、非严苛环境(如家庭护栏、小型设备),且施工简单(自己刷涂):选防腐漆(如水性环氧防腐漆、醇酸防腐漆),性价比高。
若为工业级、严苛环境(如化工车间、海洋平台、地下管道),或需特殊性能(耐高温、耐强酸):选专用防腐涂料(如氟碳涂料、聚脲涂料、粉末防腐涂料),需专业施工。
总之,两者的核心差异是 “范畴广度” 和 “形态多样性”,理解 “包含关系” 后,再结合具体场景的性能需求,即可准确区分和选择。




