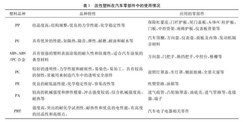
目前,在汽车发动机、新能源车电池组等重要汽车零部件上,各种高分子材料的应用身影随处可见。高分子材料在车用零部件上的应用提高了汽车安全性,促进了阻燃高分子材料的发展。目前应用的阻燃高分子材料主要以PP、PU、ABS和PC为主,也有根据汽车零部件的特殊需求使用复合材料(合金化)、PA、PBT和PMMA等材料。
万敬新材专业生产各类汽车零部件工程塑料粒子,涉及包括阻燃PC、阻燃ABS等多个品类的高性能阻燃材料,目前已经广泛应用于多家主机厂,下面就简单为大家介绍一些汽车零部件领域常用的阻燃材料。
1、阻燃PP
聚丙烯( PP )是车用塑料中用量最多的高分子材料,具有优良的耐化学药品性,且加工过程简单,成本低,适用于汽车仪表板、电池组外壳、车门护板、立柱、座椅护板、保险杠等未添加阻燃剂前的PP阻燃型较差,其极限氧指数( LOI )为17. 8%,事故后易燃。目前,国内外汽车阻燃性PP研究主要以聚丙烯基体的改性为中心,同时通过添加低毒性、无卤素阻燃剂,开发出具有优异力学性能和阻燃效果的聚丙烯复合材料,满足汽车零部件的阻燃需求。
适用于聚丙烯的阻燃剂主要是添加型阻燃剂,有卤素类阻燃剂(溴类阻燃剂或溴-锑共轭阻燃类)、无机填充型阻燃剂)、三聚氰胺聚磷酸盐、三聚氰胺酸铵、磷腈、磷酸烯随着MPP等常用的严格环保政策的实施和无卤化的普及,高分子材料用阻燃剂的无卤化已是大势所趋。

2、阻燃ABS
ABS因具有较强的塑料表面涂装耐久性和防腐性,是适合汽车涂装的典型材料,也应用于汽车零部件的生产。ABS树脂只含有c、h、o三种元素,因此在高温阶段稳定性差,容易燃烧;点火过程中也会产生异味气体和黑烟粒子,将其直接用于车辆零部件有安全隐患。因此,在使用前必须对阻燃性、耐热性进行改性处理。
卤素阻燃剂阻燃效率较高,其中溴系阻燃效果优于氯系,环境压力较大,但溴系阻燃剂依赖异常突出的阻燃效果和廉价成本两大优点,相对于一些阻燃标准严格的领域和阻燃性材料,溴系阻燃剂最为突出约70%的电子产品为溴类阻燃剂,其中十溴二苯乙烷主要用于ABS的阻燃。但是,随着环保无卤素的普及,将无卤素、磷酸氮类阻燃剂用于ABS也备受关注。
熔融混合ABS和聚碳酸酯( PC )得到PC/ABS复合材料,该材料兼具ABS和PC的优点,具有高热变形温度和稳定性,改善了加工性能。PC/ABS合金是目前产量最多、增速最快的树脂合金,可用于汽车仪表板、电池组、汽车车身等其他部件。PC树脂本身是阻燃自灭火材料,UL94为V2级,但与ABS混合后阻燃性会下降,因此在用于汽车零部件之前需要进行阻燃改性。目前,PC /ABS合金阻燃改性常用的阻燃剂有卤素阻燃剂、磷阻燃剂、纳米阻燃剂等。
3、阻燃PU
汽车工业用的聚氨酯(PU)材料制品,主要包括软质、硬质、半硬质泡沫塑料、PU弹性体、热塑性PU弹性体、胶黏剂、密封胶和涂料等,这些材料主要用于汽车仪表盘、方向盘、汽车顶棚、坐垫、靠背、车门、扶手、门内板等零部件,如图2所示。

由于脂肪链中O、C和H含量高,因此PU极易燃烧且不易自熄,燃烧时会产生有毒烟雾,故用在汽车内饰中一定要对其进行阻燃改性,使其达到车用阻燃标准。
早期阻燃PU使用的阻燃剂大多为卤系阻燃剂,然后无卤化政策的推行使其应用受阻,目前使用较多的是无卤阻燃剂、无机添加型阻燃剂,以及磷氮系阻燃剂。其中,含磷氮的有机阻燃剂由于优异的阻燃性能以及添加量少等优点受到广泛关注。
3、阻燃PC
聚碳酸酯( PC )作为五种工程塑料之一,因其具有高强度、高抗冲击性、耐热性等优点而被应用于汽车零部件的生产。例如,汽车仪表板、照明系统、热板、除霜器、聚碳酸酯合金制的保险杠等。随着消费升级,新能源车和轻量化的发展,国内对PC的需求也在不断增加,PC本身具有一定的阻燃性,与PE、PP等普通高分子材料相比具有一定的优势,LOI为21% ~ 24%,UL94为V2级。但是,在对汽车零部件阻燃要求相对较高的应用领域,阻燃性能还不够,还需要阻燃改性。
溴系阻燃剂能显着提高PC的阻燃性,常用十溴二苯醚( DBDPO )、四溴双酚a ) A (TBB-PA )等。但是,含溴阻燃材料在高温下容易分解,产生腐蚀性气体,会对汽车零部件造成损伤。另外,溴系阻燃剂的添加严重影响PC的透明性,不符合环保政策的要求。目前,工业化PC产品中使用最多的磷系阻燃剂主要是TPP (膦酸三苯基)、RDP )二苯基磷酸酯)、BDP。TPP在常温下为固体,热稳定性差,在PC加工温度下容易挥发,只发挥气相阻燃作用。RDP和BDP在常温下为液体,具有良好的热稳定性,可以同时发挥气相和固相的阻燃作用,同时BDP与PC有良好的相容性,可以发挥增速固化的作用,因此PC BDP体系成为较多使用的体系,BDP的添加比例为10%
另外,含硅化合物作为新一代环保型阻燃剂,由于其高效、低毒性、无污染等特性,以及对聚硅氧烷、聚硅氧烷等PC加工性能和物理性能的影响小,而逐渐受到关注。汽车零部件用PC在选择阻燃剂时也接近无卤素环境,通过添加多种助剂或制造复合型阻燃剂,提高了PC的综合性能。另外,PC通过使用与ABS、PBT等的复合材料,也最适合提高PC的加工性和阻燃性。
4、其他阻燃高分子材料

PP、PU、ABS和PC是目前主要应用于汽车零部件生产的阻燃高分子材料,另外,两种以上高分子材料熔融共混制备的复合材料也是目前较多使用的材料。例如为PC/ABS、PC/PBT、PC/FR复合材料等。



