香水柠檬绿色种植技术
香水柠檬为芸香科柑橘属植物 , 小乔木 , 树势较强 , 株形开张 , 枝干相对直立 , 叶腋有刺 ; 叶片椭圆形 , 叶厚纸质 , 叶缘锯齿状 , 叶尖圆 ; 嫩叶及花芽暗紫红色 , 单花腋生或少花簇生 ; 果实椭圆形或卵形 , 果汁酸 。 香水柠檬果( 叶 ) 香气独特 、 浓郁 , 青果市场价格好 , 种植面积发展较快 。
1 园地选择
( 1 ) 地理条件 。 水源有保障 , 通电 , 交通方便 , 坡度25 ° 以下 , 背风向阳 。
( 2 ) 气候条件 。 年日照时数 1200 小时以上 , 年平均气温 15.6 〜 19.0℃基本无霜 , 极端最低气≥- 3 ℃ ,平均年降水量 600 ~ 1000 毫米 ,≥10 ℃年有效积温 5500~7000 ℃ 。
( 3 ) 土壤条件 。 土层深厚 , 质地疏松肥沃 、 土壤微酸或中性 , 排水良好 , 地下水位1 米以下 。

2 建园
2. 1 园地规划
( 1 ) 园区道路 。 园区应依地形 、 地势规划主干道 、 支道 、 作业便道 , 形成园区道路网 。 主干道一般宽 5 米 , 支道一般宽 4 米 , 作业道一般宽 1~2 米 。
( 2 ) 园区供排水系统 。
因地制宜 , 配套供水 、 蓄水 、排水设施 , 规格大小根据园区规模及地形地势确定 , 确保旱能灌 、 涝能排 。 一般以 3 公顷为一个单元为宜 , 有条件的可配套高效节水喷 ( 滴 ) 灌设施 。 坡地蓄水池宜建在园区高点 。
( 3 ) 园区辅助设施 。 根据园区规模大小 , 配套必要的看护房 、 农资库 、 农具房 、 药池 、 果实装卸周转场等 。 种养结合的园区应统筹做好养殖规划 。
2. 2 苗木选择
香水柠檬多为抨插袋苗 。选择苗木时应注意插穗上发出的新枝直径不低于 0.8 厘米,苗高不低于 55 厘米 , 根系完整且至少有 1 条木质化的侧根 , 苗龄不低于 10 个月的袋苗为好 。
2. 3 整地打塘
坡度 15° 以上的陡坡地建园需等高线修筑水平梯 ( 台 )地后开挖定植穴 , 梯 ( 台 )地面宽不低于 3 米 , 同一梯( 台 ) 地高差控制在 0.5 米以内为好 , 梯 ( 台 ) 地打塘位置在台面偏外沿 2/3 处较好;坡度 15° 以下的缓坡地或平地按行株距要求开挖定植穴 。 根据种植密度 , 开挖定植穴从地块中心按 “ 十 ” 字法向两边开挖 。 定植穴长 、 宽 、 深规格为 80 厘米 x80 厘米 x80 厘米,开挖时注意表土 ( 熟土 ) 和底层土 ( 生土 ) 分开放置 。有条件的可挖成定植沟 。

2.4 定植
( 1 ) 栽植时间 。 香水柠檬为常绿果树 , 有条件的地区可周年定植 。 为提高苗木移栽质量 , 每年 2 — 3 月春梢萌发前进行移栽为佳 。
( 2 ) 栽植密度 。 常规栽植行株距 4 米 x3 米 , 行距可根据地形做适当调整 , 亩栽55 株 。 密植行株距可调整为 4米 x1.5 米 , 亩栽 110 株 。
( 3 ) 定植方法 。 苗木出圃定植前 , 进行适当的炼苗有利于苗木成活 。 移栽前每穴施腐熟农家肥 30 ~ 50 千克或商品有机肥 2 ~5 千克 + 复合肥( 15 : 15 : 15 ) 0.2 ~ 0.3 千克 , 将肥料与表土充分混合均匀后回填入穴内 20 ~50 厘米深处 。 定植时 , 除去营养袋将苗放入定植穴 , 扶正苗木覆土 , 覆土时细土护根 、 熟土在底 、 生土在上 , 分层压实确保根系与土壤紧密接触 。 覆土完成后以 30 厘米为半径筑圆形树盘 , 树盘应高出地面 10 ~15 厘米 。 定植后及时浇足定根水 , 定根水吸收后覆盖薄膜(地布)抑草保湿 , 同时用细土将薄膜口盖严 , 减少水分蒸发和防止幼苗灼伤 。
3 栽后管理
3. 1 土壤管理
(1) 深翻扩穴 。一般在秋梢停止生长后进行 , 从树冠滴水线处开始 , 逐年向外翻挖扩穴 , 有条件的可全园翻挖 。翻挖扩穴可结合追施基肥 , 沿树冠滴水线回填无害化的有机肥和复合肥 , 表土放底层 , 心土放表层 , 然后再浇足水分即可 。 深翻扩穴 , 有利于熟化土壤 , 改良土质 。
(2) 间作 。 合理间作可实现有效的土壤管理 , 减少杂草危害 , 同时提高土地利用率 。 柠檬园间作作物应与柠檬无共生性病虫 , 以浅根 、 矮秆的豆科作物为宜 , 如绿肥 、 大豆等 。 间作时要给柠檬留足生长空间 , 忌高秆 、 藤蔓等影响柠檬生长的植物 。
(3) 土壤培肥 。 新建果园可通过合理间作 、 增施农家肥或商品有机肥 、 秸秆刈割还田等逐年培肥 。
3. 2 肥水管理
(1) 施肥原则 。 薄肥勤施 , 以有机肥为主 , 适当搭配无机肥 , 有针对性地补充中 、微量元素肥 , 投入品符合绿色食品肥料使用准则要求 。
(2) 施肥方法 。 传统施肥采用环状沟施 、 条沟施 、 放射状沟施 、 穴施和撒施等方法 。 在树冠滴水线外侧挖沟(穴) , 深度 20 -40 厘米埋施后补水 。 设施果园施肥以水肥一体的微喷或滴灌施肥 , 肥料需选择水溶肥或液体肥 。 微量元素施肥多结合病虫害防治进行叶面喷施 。
(3) 幼树肥水管理 。 幼树肥水管理主要是壮梢养根,扩大树冠 。 幼树施肥以有机肥和偏氮复合肥为主 , 可选用硫酸钾型钱态氮或硝态氮低磷钾高氮复合肥 , 用量应根据树体大小和选用的化肥养分含量确定 , 一般情况化肥每株 0.1 ~0.2 千克 , 有机肥每株 2 ~5千克 , 次数宜一梢三水三肥 。
(4) 挂果树肥水管理 。对于初投产的挂果树水肥管理原则为促新梢 、 保花果 , 及时给树体补充养分 。 追肥应重磷钾 、 控氮肥 , 从而促进花芽分化 , 避免春夏梢旺长和空花 、落花的发生 。 萌芽(花前)肥 , 以氮 、 磷肥为主 ; 花期注意补充微量元素肥 , 特别是硼肥 , 该元素能提高花粉发芽率 ; 稳(壮)果肥 , 以氮 、钾肥为主 , 配合施用磷肥 ; 采果肥(基肥) , 以重施有机肥为主 , 配合施用平衡肥 。 施肥用量应根据树体大小和选用的化肥养分含量确定 , 一般情况化肥每株 0.5 ~ 1.0 千克 , 有机肥每株 5 ~10 千克 。 巍山彝族回族自治县柠檬种植区大多分布在黑惠江沿线干热河谷地带 , 柠檬可实现周年生长 , 花果不断 , 挂果树的肥水管理应根据果实上市时间做出适时调整 。
4 整形修剪
4. 1 整形
柠檬树形以自然圆头形为宜 。 香水柠檬幼树可根据生长树势选用多主干开心形 , 随着树冠生长逐渐调整为自然圆头形 。
4. 2 修剪
修剪顺序一般为 : 先下,后上 , 先内 , 后外 , 先大枝,后小枝 ; 修剪要求 “ 大枝稀朗朗 , 小枝闹攘攘 ” , 小空大不空 , 左右不挤 , 上下不叠 , 枝叶繁茂 , 通风透光 , 增大结果面积 ; 主要修剪任务是培养骨干枝 , 平衡树势 , 调整从属关系 , 培养良好的结果母枝 。 香水柠檬 , 因其为抨插苗和特殊树势 , 前期为多主干开心形,后期为自然圆头形 。 即 : 苗木定植后 , 可留 1 ~3 个主干,苗高 40 ~ 50 厘米时及时封顶促梢 , 每个枝条根据空间分布留 2~3 个分枝 , 新梢长至 30~40 厘米时重复封顶促梢(花) , 不断重复 、 回缩 ,树形逐渐变为圆头形 。 总体保持株高和冠幅在 2 米以内为宜 。

5 花果管理
5. 1 控花疏果
为确保多产出优等果 , 修剪疏除部分多余结果母枝 , 花前复剪 , 强枝适当多留花 , 弱枝少留或不留花 , 减少无效花量 ; 疏除畸形花 、 病虫花等 。分 2 次进行人工疏果 , 第 1 次生理落果后疏除病虫果 、 畸形果 、 密弱果 ; 第 2 次生理落果结束后根据树势进行疏果 , 确定适宜的留果量(留果量以叶果比 25 : 1 为宜) 。
5.2 保花保果
初花期喷施 0.3% 尿素 +0.2% - 0.3% 磷酸二氢钾 +0. 1% -0.3% 硼砂 , 或幼果期喷施 0.3% 尿素+ 0.2% 〜0.3% 磷酸二氢钾 , 间隔 7 天喷 1 次 , 连续喷 2 ~3 次 , 以提高坐果率 。
5.3 花果期调节
根据市场需求 , 结合巍山彝族回族自治县黑惠江沿线气候优势 , 可利用肥水调控和植物生长调节剂等技术措施调节柠檬花果期 。
6 病虫害防治
6. 1 防治原则
坚持 “ 预防为主 , 综合防治 ” 的植保方针 , 根据果园病虫害发生规律 , 优先采用生态调控 、 生物防控 、 物理防控,实施精准施药 , 将果园病虫害控制在最低水平 。
6. 2 防治方法
(1) 植物检疫 。 通过相关法规的执行和行政命令手段 , 禁止未经检疫的柠檬苗木 、 接穗 、 种子以及其他附属材料如土壤 、 培养基料等传入或传出 , 重点防范我国规定的检疫性病虫害 。
(2) 农业防治 。 因地制宜 , 选择抗性品种和砧木 ; 科学施肥 , 合理负载 , 增强树势 ; 科学整形 , 合理修剪 , 保持树冠通风透光良好 ; 冬季清园 , 剪除病虫枝 、 清除枯枝落叶 、 树干刷白 , 减少病虫源;土壤改良 , 地面覆盖 , 促进树体健壮生长 , 增强树体抗性 。
(3) 生物防治 。 改善果园生态环境 , 保护或人工引进 、 繁殖释放瓢虫 、 草蛉等天敌 ; 推广使用生物制剂 、 性信息素和食诱产品与设备等 。
(4) 物理防治 。 推广太阳能杀虫灯 、 粘虫板 、 果实套袋等 , 防控病虫害 。
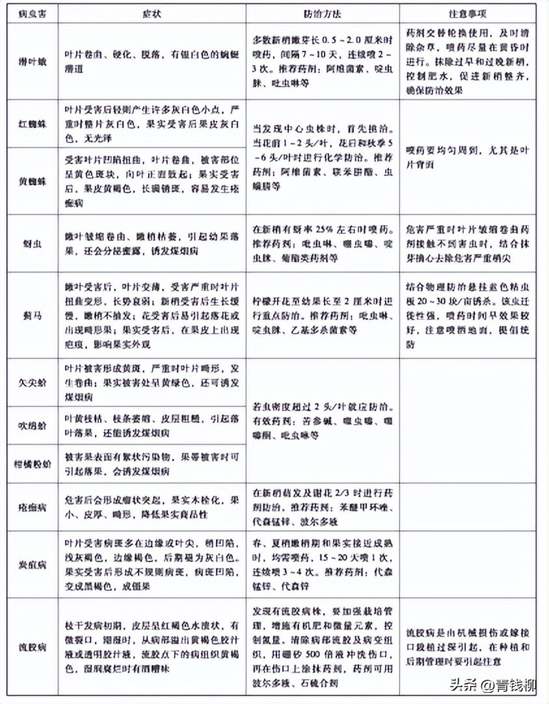
(5) 化学防治 。 加强病虫监测 , 掌握病虫害发生动态 , 达到防治指标时根据环境和物候期适时对症用药 。 使用与环境相容性好 、 高效 、 低毒 、 低残留的农药 。 提倡使用生物源 、 矿物源农药 , 并交替使用农药(表 1)。


续表
7 采收
7. 1 采收时期
香水柠檬以青果鲜食为主 。 当果实饱满 , 果色由深绿转为浅绿 , 果实表现出本品种固有特性时及时采收 。 雨天或果面露水未干时不宜采收 。
7.2 采收方法
采果应采用复剪法 , 第一剪将果实连柄一并剪下 , 第二剪齐萼片剪去果柄 , 把果蒂剪平 。 采果可结合结果枝组的回缩修剪进行 , 采果时应自上而下 、 从外至内顺序进行 。 果实盛放和运输应防止碰撞。

请关注,点击我的头像进入个人主页可以查看我的更多作品,今日头条会对关注者推送我的更新。



















