入行这些年,不管是刚接触专利的研发工程师、企业行政,还是初入行业的知产新人,甚至是部分做了几年相关工作的从业者,都会问我一个看似基础却极易踩坑的问题:“专利文献不就是专利说明书吗?看文献不就是看技术内容吗?”
每次听到这个问题,我都会耐心解释:这是行业里最普遍、也最耽误实务的认知误区。专利说明书只是专利文献的一部分,甚至只是“冰山一角”。把二者划等号,轻则漏看关键信息、做无效检索,重则错失权利边界、踩中侵权雷区,白白浪费这座创新金矿。
先厘清:为什么大家会把二者混为一谈?
这个误解并非毫无缘由,反而很贴合普通人的直观感受。
我们平时检索专利、下载文件,打开后篇幅最长、内容最详实的部分,就是专利说明书:里面写着技术领域、背景技术、具体实施方式、附图说明,把一项发明的技术原理、实现步骤讲得明明白白。这部分是专利的“技术内核”,也是大多数人接触专利时最先看、看得最多的内容,久而久之,就下意识把它等同于整个专利文献。
可在专利实务里,文献的定义从来不是“篇幅说了算”,而是“法律效力+信息价值”说了算。就像我们看一份合同,不能只看正文条款,还要看签章、附件、变更说明一样,专利文献也是一个完整的“信息包”,少看任何一页,都可能读懂一半、误解全部。
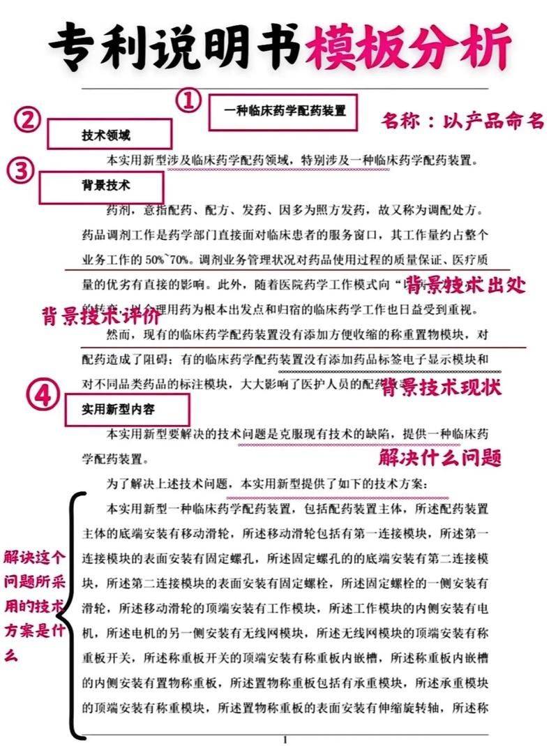
一、狭义专利文献:核心载体,就是我们常说的“专利说明书+权利要求书”
先讲大家最熟悉的狭义专利文献,这是专利局官方审批、具有法定效力的核心文件,也是专利保护的基础依据,狭义层面的专利文献,特指专利申请文件和授权公告中的核心法定文本,主要包含两大核心部分,缺一不可:
1. 权利要求书(专利的“法律骨架”)
这是专利最核心的法律文件,也是很多人只看说明书会彻底忽略的部分。权利要求书界定了专利的保护范围,明确了“别人不能碰的技术边界”,是侵权判定、维权诉讼的唯一法定依据。
我见过太多研发人员只看说明书里的技术方案,觉得“我没做一模一样的就不侵权”,结果产品落入了权利要求的保护范围,陷入侵权纠纷。可以说,不看权利要求书,等于没看懂专利的法律价值。
2. 专利说明书(专利的“技术血肉”)
也就是大家认知里的“技术文档”,包括发明名称、技术领域、背景技术、发明内容、具体实施例、附图及摘要等。它的作用是充分公开技术方案,让所属领域的技术人员能够实现,同时支撑权利要求书的保护范围。

简单总结:狭义专利文献 = 权利要求书 + 专利说明书(含摘要、附图),这是专利的“法定核心”,也是审查、确权、维权的基础文本,属于最基础、最刚需的专利文献范畴。
二、什么是“广义”的专利文献?
让我们回到源头,看看世界知识产权组织(WIPO)是怎么定义的。1988年,WIPO在《知识产权法教程》中给出了一个比较权威的定义:
“专利文献是包含已经申请或被确认为发现、发明、实用新型和工业品外观设计的研究、设计、开发和试验成果的有关资料,以及保护发明人、专利所有人及工业品外观设计和实用新型注册证书持有人权利的有关资料的已出版或未出版的文件(或其摘要)的总称。”
这个定义里,有几个关键词值得留意。
第一,“已出版或未出版的文件”。
这意味着,专利文献不仅仅是最终公开出版的说明书。从你提交专利申请的那一刻起,到审查过程中产生的各种官方文件,甚至包括那些最终没有授权的申请文件,都属于专利文献的范畴。
第二,“包含……研究、设计、开发和试验成果的有关资料”。
这告诉我们,专利文献的价值不止于最终的那个技术方案。它记录的是一个完整的过程——研发思路的变化、试验数据的积累、技术问题的解决路径。
第三,“有关资料的……总称”。
这是一个包容性很强的表述。根据WIPO标准ST.10的进一步明确,专利文献具体包括:各种类型的发明专利说明书、实用新型说明书、外观设计说明书、专利公报、文摘、索引以及分类资料等。
换句话说,专利文献是一个“资料总称”,而不是某一个具体的文件。
三、为什么“广义”的理解很重要?
弄清楚了广义的概念,我们再看专利文献的价值,就会发现原来还有这么多之前没注意到的入口。

从“已出版或未出版”的视角看
审查意见通知书,就是典型的一类。它是审查员与申请人之间沟通的记录,里面往往包含了审查员对现有技术的检索结果、对新颖性创造性的判断依据,以及申请人答辩时的理由和修改思路。
如果你只是看最终的授权说明书,这些信息是看不到的。但如果你能从专利局的公开渠道获取到审查档案(比如美国的PAIR系统,中国的审查信息查询系统),你就能看到:审查员用了哪些对比文件?申请人是怎么争辩的?最后是怎么达成一致的?
这些信息,对于理解专利的权利范围、评估稳定性,甚至为自己的撰写策略提供参考,都非常有价值。
从“研究、设计、开发、试验成果”的视角看
专利文献中还有一个容易被忽视的部分:同族专利。同一项发明在不同国家申请专利,形成的专利家族。
如果你把同族专利放在一起看,会发现很多有意思的信息。比如,申请人在不同国家提交的权利要求可能不一样——有的写得宽,有的写得窄。这种差异,往往反映了申请人对不同市场的重视程度和风险评估。
有时候,同族专利中的说明书内容也不完全相同。申请人在后续申请中补充了新的实验数据,或者调整了技术方案的表述。这些变化,都是了解技术演进脉络的重要线索。
从“总称”的视角看
专利文献还包括各类公报、文摘、索引和分类资料。这些“周边”资料,往往是快速了解某个技术领域全貌的捷径。
比如,专利分类表本身就是一份很好的“技术地图”。通过分类号的层级结构,可以快速了解一个技术领域的细分分支。而专利公报则提供了最新公开的专利清单,是追踪技术动态的第一手来源。
四、一个简单的比喻
如果把专利文献比作一个完整的档案盒,那么:
只看到专利说明书,就像只抽出了盒子里最厚的那份文件,忽略了旁边那些同样有价值的内容。

五、这对我们有什么实际意义?
说了这么多,可能有人会问:这个概念弄清楚了,对我的日常工作有什么帮助?
我举两个例子。
例一:做技术调研时
如果你只检索授权后的专利说明书,可能会漏掉那些被驳回但仍具有技术参考价值的申请文件。有些技术方案虽然没有授权,但其中的技术构思、实验数据、解决方案,对你来说依然是有价值的参考。
例二:做侵权风险评估时
如果你只看授权文本,不看审查过程中的文件,可能会忽略一些重要的限制条件。申请人在答复审查意见时做的陈述,有时候会被用来解释权利要求的保护范围。这在侵权诉讼中,是一个很重要的考量因素。
例三:做竞争情报分析时
如果你只看某一个国家的专利,不关注同族专利的布局情况,可能会错过竞争对手在海外市场的战略意图。专利家族的地域分布,往往比单一国家的布局更能反映企业的真实想法。
最后想说:别再浪费专利这座信息金矿
很多人把专利文献束之高阁,觉得晦涩难懂,本质是因为陷入了“专利文献=说明书”的误区,只盯着技术内容死磕,却忽略了文献背后的法律价值和商业价值。
专利文献不是冰冷的法律文本,而是创新者的指南针、企业的护城河。无论是研发人员、企业管理者,还是知产从业者,只有分清狭义和广义专利文献的边界,学会完整解读专利信息,才能真正把专利用起来,让它服务于创新、赋能于发展。
下次再拿到一份专利文件,别只打开说明书翻页了,多看看权利要求书、多查查法律状态、多翻翻审查档案,你会发现,原来专利里藏着这么多“弦外之音”。




