北京做双眼皮多少钱?很多人对自己的五官不是很满意,一些单眼皮的人比较期望自己是双眼皮的,而在韩国,通过整形变成明星的也是很多的,一些人也是怀揣着明星梦的。关于双眼皮手术,里面有很多的细节可能大家不是很明白,让专家来给做下简要的叙述吧。
北京做双眼皮多少钱? 埋线双眼皮术后护理注意事项:
1、埋线双眼皮手术当日伤口会有些疼痛,但随着时间的推移会逐渐缓解。病人不要急于吃去痛片,由于阿司匹林类药物会加剧伤口出血。
2、术后7天之内尽量防止手术部位沾水;保障手术部位清洁。
3、埋线双眼皮术后应有安静舒适的环境休养。室内空气要清新、流通并保持一定温度。在饮食上提高蛋白质的摄取量,同时多吃水果和新鲜蔬菜,不吃辛辣、海鲜类食品。
4、埋线双眼皮术后要禁止吸烟酗酒。
北京做双眼皮多少钱?做韩式双眼皮要多少钱:
一、韩式双眼皮多少钱是根据求美者的手术材质决定的。

比如可吸收缝线与需要术后拆除的线是不能对比的,由于手术材质不能同日而语的。进而,选择手术材质是韩式双眼皮多少钱的尤其因素。
二、韩式双眼皮多少钱是根据求美者实施手术的方法。
有的选择普通双眼皮方法,创伤比较大,恢复慢。有的选择韩式双眼皮方法,创伤小,无疤痕。这也是韩式双眼皮多少钱的组成因素。
三、韩式双眼皮多少钱是根据所选专家辨认而辨认。
不能说世界有名的双眼皮专家与一个刚毕业的实习生相同的手术费用,这也是韩式双眼皮多少钱的组成因素。
四、韩式双眼皮多少钱是根据所医护的品质来决定的。
一个全国有名的整形医护能与一个小门诊甚至是黑门诊相同,这也是韩式双眼皮多少钱的组成因素。
北京做双眼皮多少钱?哪些人适合做双眼皮手术?
1.高鼻梁、眼形长、眼皮薄的单眼皮者为首雪做出的双眼皮成效极好,可让用非手术方法进行。

2.上睑皮肤较厚、皮下脂肪多,俗称“肿眼泡”者,可结合抽脂肪法与双眼皮同时进行,术后可望有明显的改善。可用无创伤非手术方法进行。
3.单、双不一,和所谓“内双”“隐双”者适合非手术方法。
4.上睑皮肤松弛、下垂或脂肪太过,不仅缺乏美感,而且还影响视野,适合手术方法进行、同时可祛除多余的皮肤和脂肪。
5.特殊类别的眼睛如俗称“细迷眼”“三角眼”“鸳鸯眼”“八字眼”等,做双眼皮的同时,可与眼形矫正同时进行。
6.某些眼睑疾病,如‘内翻倒睫’“上睑下垂”或上睑处有小疤痕者,在治疗的同时,双眼皮成形术将是一举两得的事情。
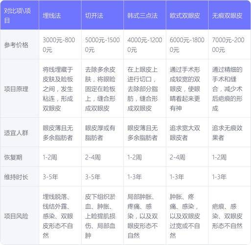
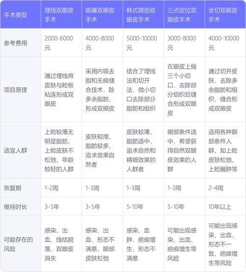
北京做双眼皮多少钱? 双眼皮手术方法都有哪几类呢?
埋线双眼皮
过程:埋线就是在眼皮内埋入缝线来形成双眼皮;
优点:消肿快,恢复快、自然没有疤痕,而且可以再修复;

缺点:埋入的线容易松脱,双眼皮会去除。
切开双眼皮
过程:在上眼皮部位做一个切口,要摆脱多余皮肤和脂肪,然后将眼睑皮肤固定在所需要高度的睑板上进而形成双眼皮。
优点:成效稳定永久。
缺点:手术创伤比较大,恢复时间长,肿胀明显;切口部位会留下线状性的瘢痕;手术失败了,不容易补救。
韩式双眼皮
韩式双眼皮是如今几天前面对的双眼皮方法,其以微创、自然、永久的成效被大家所喜欢。
现在正是五一的假期,相信大家在看了专家对北京做双眼皮多少钱的叙述后,一定会比较心动吧,趁着放假的这段时间,来北京做下双眼皮手术,顺便来感觉下首都的风采,相信大家都有这个打算吧。心动不如行动,请各位及早动身吧,早到还会有各项优惠哦!



