第 3 章 液压马达及其选型
液压马达是任何需要回转运动的液压机械设备或工作机构(例如各类工业生产机械、军用装备的回转工作机构和各类车辆及行走机械等)不可缺少的执行元件,它将液压能转换为机械能,以转矩和转速的形式驱动与其传动轴相连的工作机构做功。与液压泵类同,在各类液压设备的开发及液压系统的设计和使用中,正确合理地对液压马达选型、使用和维护,对于提高液压系统乃至整个液压设备的工作品质和可靠性,无疑也具有非常重要的意义。
3.1 基本原理与结构特征
与液压泵类似,液压马达的类型很多(如齿轮式、叶片式、柱塞式等)、结构各异,但都是容积式的,即都是基于密封容积的变化而进行工作的。
图 3-1 所示的具有可逆性的液压装置与图 2-1 相同,除了可作液压泵使用,也可作液压马达使用。偏心凸轮 1 和 3 的偏心距为e,偏心凸轮 2 的偏心距为E。三个凸轮的回转中心O1、O2与O3由同一传动轴 4(转子)相连和驱动。凸轮 1 和 3 控制单向阀 5 和 7 的开启或关闭;凸轮 2 与柱塞 6(挤子)保持接触,三个凸轮均由相应的弹簧保证与件 5、6 和 7 接触。柱塞可在缸体 8(定子)的孔中往复移动,缸体与柱塞之间构成了容积可变的密封工作腔 12。

加载中...
图 3-1 液压马达基本工作原理示意图
1~3—偏心凸轮;4—传动轴;5,7—单向阀;6—柱塞;8—缸体;9~11—配流阀弹簧;12—密封工作腔;a—进油口;b,c—流道;d—排油口
现以图 3-1 为例对液压马达的基本原理简要说明如下。当其作液压马达使用时,传动轴不再用原动机驱动,而是与液压主机的工作机构相连。且从图 3-1(a)所示的进油口 a 输入压力油液,该压力油液经进油单向阀 7 和流道 b 进入马达的工作腔 12,并在柱塞 6 上端产生推动柱塞的液压作用力,由于凸轮 2 偏心距E的存在,该作用力将对凸轮 2 的回转中心O2形成一个转矩,使各凸轮和传动轴 4 沿顺时针方向转动;由于惯性,凸轮 2 旋转至图 3-1(b)所示位置后仍沿顺时针方向转动,使柱塞 6 上移,将工作腔 12 做功完毕的油液通过流道 c、排油单向阀 5 和排油口 d 向油箱(图中未画出)排出;由于凸轮 1 与 3 的相位合适,使液压马达在进油时排油单向阀 5 关闭,而在排油时进油单向阀 7 也是关闭的,以便实现配流。若连续从液压马达的进油口 a 输入压力油液,则可使马达带动与其传动轴相连的工作机构实现顺时针方向的连续回转运动,并将用过的油液不断由排油单向阀 5 排出。与液压泵的情况类似,若输入油液的方向反向,即由油口 d 进油,由油口 a 向外排出,则传动轴或转子的回转方向也必然反向,即按逆时针方向转动。
上述柱塞式液压马达具有容积式液压马达的基本结构原理特征。
① 与液压泵一样,液压马达也具有统称为定子、转子和挤子的三种零件,它们因液压马达的结构不同而异。
② 与液压泵一样,液压马达也具有若干个密封且又可周期性变化的工作腔,工作腔一般也由定子、转子和挤子这三种零件组成。与高压油液相通的工作腔称为进油腔或高压腔,通向油箱的工作腔称为排油腔或低压腔,进油腔和排油腔之间的过渡区被有关零件的表面所密封。为使工作腔的容积发生变化,在组成工作腔的零件中必须有一个可作相对运动的挤子。挤子在压力油作用下伸出从而使工作腔容积周期性地由小变大,在斜盘等零件作用下缩回从而使工作腔容积周期性地由大变小而不断排出低压液体。
③ 与液压泵一样,液压马达也具有进油口和排油口,但马达的进油口和排油口分别与高压腔和低压腔相连通。由于液压马达的低压腔压力稍高于大气压,故与液压泵不同,马达的进油口和排油口尺寸可以相同。改变或交换液压马达的进油口和排油口,则可改变液压马达的旋转方向。
④ 液压马达的输入参数是液压参数(压力和流量),输出参数是机械参数(转矩和转速)。
液压马达进油腔的压力取决于输入油液的压力和进油管路阻力造成的压力损失大小;而排油腔的压力则取决于排油管路阻力造成的压力损失大小。
液压马达的理论排油量与工作腔的容积变化量(或几何尺寸)有关,而与进油压力等其他因素无关。若马达的理论排油量不能改变,则为定量马达,反之则为变量马达。
液压马达的输出转速取决于马达的输入流量和排量;输出转矩取决于马达的排量和进、出口压力差。
⑥ 与液压泵一样,液压马达也具有配流机构,其作用与液压泵的配流机构基本相同。但由于马达需要正、反向旋转,故液压马达的配流机构在结构上一般应具有对称性。液压马达的配流方式也因马达的结构不同而异,一般也有确定式和阀式两种配流方式。图 3-1 所示柱塞式液压马达中的配流方式为采用单向阀的阀式配流。
3.2 类型符号及结构特点
(1)类型
液压马达的分类方法及名称因着眼点不同而异。
① 按照挤子结构型式及运动方式不同,液压马达分为齿轮式、叶片式、柱塞式和螺杆式等类型。
② 按照工作腔周期性变化而进入和排出的液体容积可否调节,液压马达分为定量型和变量型两类。
③ 按照转速和转矩不同,液压马达分为高速小转矩型和低速大转矩型两类。一般将额定转速高于 500r/min 的马达称为高速马达,而将额定转速低于 500r/min 的马达称为低速马达。
高速液压马达的基本类型有齿轮式、螺杆式、叶片式和轴向柱塞式等,其结构与同类型的液压泵相似,工作原理可逆,但因两者使用目的不同,结构上存在许多差异,一般不能直接互逆通用。高速液压马达具有转速高、转动惯量小、便于启动与制动、调节和换向灵敏度高等优点,但输出转矩较小(仅几十至几百牛·米),拖动低速负载时需加设减速装置。
低速液压马达的基本类型一般为柱塞式,有单作用式和多作用式。低速液压马达排量大、转速低、输出转矩大(可达几千至几万牛·米),可直接与其拖动的工作机构连接而不需要减速装置,但其体积较大。
液压马达的详细分类如图 3-2 所示。

加载中...
图 3-2 液压马达的详细分类
(2)图形符号
常用液压马达的图形符号见表 3-1。
表 3-1 常用液压马达的图形符号(GB/T 786.1—2009)

加载中...
(3)结构特点
高速液压马达的结构特点基本上与同类型液压泵相似,但由于用阀配流方式的液压泵结构不能反向进出油液,故不能作为液压马达使用,也就无此种阀式配流高速液压马达。一般使用的低速液压马达结构特点见表 3-2。
表 3-2 一般使用的低速液压马达的结构特点

加载中...

加载中...
3.3 性能参数及比较
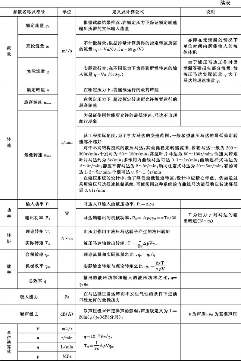
液压马达的主要参数有压力、排量与流量、转速、转矩、功率与效率等,其定义和说明见表 3-3。
表 3-3 液压马达的主要参数

加载中...

加载中...
按照 GB/T 7935—2005《液压元件通用技术条件》的规定,在液压马达的产品铭牌(装于产品明显部位)上,除了应标出马达的名称、型号及图形符号外,通常还应标出液压马达的排量、额定压力、最高压力、额定流量、额定转速、容积效率、总效率、输出转矩等主要技术参数。
常用液压马达的性能特征及生产厂见表 3-4,适用工况与应用范围见表 3-5。
表 3-4 常用液压马达的性能特征及生产厂

加载中...
① 四川长江液压件有限责任公司;② 太重集团榆次液压工业有限公司;③ 合肥长源液压件有限责任公司;④ 山西长治液压件有限公司;⑤ 济南液压泵有限责任公司;⑥ 江苏泰兴市液压件厂;⑦ 泊姆克(天津)液压有限公司(美);⑧ 天津市天机液压机械有限公司;⑨ 宁波华液机器制造有限公司;⑩ 江西华特液压科技有限公司;
加载中...宁波中意液压马达有限公司;
加载中...南京液压机械厂有限公司;
加载中...伊顿流体动力(上海)有限公司;
加载中...阜新液压件厂;
加载中...上海高压油泵厂有限公司;
加载中...沈阳工程液压件厂;
加载中...启东高压油泵有限公司;
加载中...上海精峰液压泵有限公司;
加载中...上海纳博特斯克液压有限公司;
加载中...宁波广天塞克斯液压有限公司;
加载中...日本川崎精机株式会社;
加载中...北京华德液压工业集团有限责任公司液压泵分公司;
加载中...上海玉峰高压油泵有限公司;
加载中...德国博世力士乐公司;
加载中...贵州力源液压股份有限公司;
加载中...宁波英特姆液压马达有限公司;
加载中...宁波恒通液压科技有限公司;
加载中...太原矿山机器润滑液压设备有限公司;
加载中...上海电气液压气动有限公司。




