
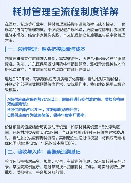
医用成本耗材管理制度总则一、目的为规范医用成本耗材的管理,降低医疗成本,提高医疗质量,保障患者安全,特制定本管理制度。二、适用范围本制度适用于本公司所属医疗机构内医用成本耗材的采购、储存、使用、报废等全过程管理。三、管理原则1.统一管理原则:医用成本耗材的管理实行统一采购、统一配送、统一核算的原则,确保医用成本耗材的质量和供应。2.分级负责原则:医疗机构内部应建立健全医用成本耗材管理制度,明确各部门、各岗位的职责和权限,实行分级负责、层层把关的管理机制。3.成本控制原则:医疗机构应加强医用成本耗材的成本控制,合理确定医用成本耗材的采购价格和使用范围,降低医疗成本,提高经济效益。4.质量管理原则:医疗机构应加强医用成本耗材的质量管理,建立健全医用成本耗材的进货验收、储存保管、使用追溯等管理制度,确保医用成本耗材的质量和安全。四、管理机构及职责1.公司设立医用成本耗材管理委员会,负责医用成本耗材管理的决策和协调工作。医用成本耗材管理委员会由公司领导、财务部门、采购部门、仓储部门、医疗部门等相关人员组成。2.采购部门负责医用成本耗材的采购工作,按照公司的采购制度和程序,选择合格的供应商,签订采购合同,确保医用成本耗材的质量和供应。3.仓储部门负责医用成本耗材的储存保管工作,建立健全医用成本耗材的出入库管理制度,确保医用成本耗材的安全和完整。4.医疗部门负责医用成本耗材的使用管理工作,建立健全医用成本耗材的使用管理制度,合理确定医用成本耗材的使用范围和用量,提高医用成本耗材的使用效率。5.财务部门负责医用成本耗材的核算管理工作,建立健全医用成本耗材的成本核算制度,准确核算医用成本耗材的成本,为公司的成本控制和经济效益分析提供依据。采购管理一、采购计划1.医疗部门根据临床需求,编制医用成本耗材的采购计划,经科室负责人审核后,报采购部门。2.采购部门根据医疗部门的采购计划,结合库存情况,编制医用成本耗材的采购预算,经公司领导审批后,报财务部门。3.财务部门根据采购预算,审核采购计划的合理性和可行性,经公司领导审批后,下达采购计划。二、供应商管理1.采购部门应建立合格供应商名录,对供应商的资质、信誉、产品质量、价格等进行评估和筛选,选择合格的供应商。2.采购部门应与合格供应商签订采购合同,明确双方的权利和义务,约定产品的质量标准、价格、交货期、售后服务等内容。3.采购部门应定期对供应商进行评估和考核,根据评估和考核结果,对供应商进行调整和淘汰。三、采购流程1.采购部门根据采购计划,向合格供应商发出采购订单,采购订单应包括产品的名称、规格、数量、质量标准、价格、交货期等内容。2.供应商应按照采购订单的要求,按时交货,并提供产品的质量证明文件。3.采购部门应组织对供应商交货的产品进行验收,验收合格后,办理入库手续;验收不合格的,应及时通知供应商退货或换货。四、采购价格管理1.采购部门应建立医用成本耗材的价格监测机制,定期对市场价格进行监测,掌握医用成本耗材的价格动态。2.采购部门应根据市场价格监测结果,合理确定医用成本耗材的采购价格,确保采购价格的合理性和公正性。3.采购部门应与供应商进行价格谈判,争取最优惠的采购价格,降低采购成本。储存管理一、储存条件1.仓储部门应根据医用成本耗材的特性,选择适宜的储存条件,如温度、湿度、光照等,确保医用成本耗材的质量和安全。2.仓储部门应建立医用成本耗材的储存台账,记录医用成本耗材的入库时间、数量、规格、批号、有效期等信息。3.仓储部门应定期对储存的医用成本耗材进行检查和维护,发现问题及时处理,确保医用成本耗材的储存条件符合要求。二、出入库管理1.医用成本耗材的入库管理采购部门应将验收合格的医用成本耗材办理入库手续,填写入库单,入库单应包括产品的名称、规格、数量、批号、有效期、供应商等信息。仓储部门应核对入库单的内容,确认无误后,将医用成本耗材入库,并在储存台账上进行登记。2.医用成本耗材的出库管理医疗部门应根据临床需求,填写领用单,领用单应包括产品的名称、规格、数量、用途等信息。仓储部门应核对领用单的内容,确认无误后,将医用成本耗材出库,并在储存台账上进行登记。医用成本耗材的出库应遵循先进先出的原则,确保医用成本耗材的质量和安全。三、库存管理1.仓储部门应建立医用成本耗材的库存盘点制度,定期对库存的医用成本耗材进行盘点,确保库存数量的准确性。2.仓储部门应根据医用成本耗材的使用情况和库存情况,及时调整采购计划,避免库存积压或短缺。3.仓储部门应建立医用成本耗材的库存预警机制,当库存数量低于安全库存水平时,应及时通知采购部门进行采购。使用管理一、使用规范1.医疗部门应根据临床需求,合理确定医用成本耗材的使用范围和用量,避免浪费和滥用。2.医疗部门应建立医用成本耗材的使用登记制度,记录医用成本耗材的使用时间、使用科室、使用人员、使用数量、用途等信息。3.医疗部门应加强对医用成本耗材的使用管理,定期对医用成本耗材的使用情况进行分析和评估,发现问题及时整改。二、报废管理1.医用成本耗材的报废应遵循以下原则:过期失效:医用成本耗材超过有效期,应予以报废。损坏变质:医用成本耗材因损坏、变质等原因,无法继续使用,应予以报废。淘汰更新:医用成本耗材因技术更新、产品升级等原因,需要淘汰更新,应予以报废。2.医用成本耗材的报废应由医疗部门提出申请,经科室负责人审核后,报采购部门。3.采购部门应组织对报废的医用成本耗材进行鉴定,确认报废原因和报废数量,并填写报废单,报废单应包括产品的名称、规格、数量、报废原因、鉴定意见等信息。4.报废单经公司领导审批后,由仓储部门办理报废手续,将报废的医用成本耗材进行销毁或处理。核算管理一、成本核算方法1.医用成本耗材的成本核算应采用实际成本法,即按照医用成本耗材的采购价格加上运输费、装卸费、保险费等采购成本,计算医用成本耗材的成本。2.医用成本耗材的成本应按照科室、项目等进行分类核算,便于成本分析和控制。二、成本核算流程1.财务部门应根据医用成本耗材的采购发票、入库单、领用单等凭证,及时核算医用成本耗材的成本,并在财务系统中进行记录。2.财务部门应定期对医用成本耗材的成本进行分析和评估,找出成本控制的重点和难点,提出成本控制的措施和建议。3.财务部门应将医用成本耗材的成本核算结果反馈给医疗部门和采购部门,为医疗部门的成本控制和采购部门的价格谈判提供依据。监督检查一、内部监督1.公司设立医用成本耗材监督检查小组,负责对医用成本耗材管理的监督检查工作。医用成本耗材监督检查小组由公司领导、财务部门、采购部门、仓储部门、医疗部门等相关人员组成。2.医用成本耗材监督检查小组应定期对医用成本耗材管理的各个环节进行监督检查,发现问题及时整改。3.医用成本耗材监督检查小组应建立监督检查记录,记录监督检查的时间、地点、内容、发现的问题及整改情况等信息。二、外部监督1.医疗机构应接受卫生行政




